Skip to main content

The Internet Computer Interface Specification

Introduction

Welcome to the Internet Computer! We speak of "the" Internet Computer, because although under the hood a large number of physical computers are working together in a blockchain protocol, in the end we have the appearance of a single, shared, secure and world-wide accessible computer. Developers who want to build decentralized applications (or dapps for short) that run on the Internet Computer blockchain and end-users who want to use those dapps need to know very little, if anything, about the underlying protocol. However, knowing some details about the interfaces that the Internet Computer exposes can allow interested developers and architects to take fuller advantages of the unique features that the Internet Computer provides.

Target audience

This document describes this external view of the Internet Computer, i.e. the low-level interfaces it provides to dapp developers and users, and what will happen when they use these interfaces.

note

While this document describes the external interface and behavior of the Internet Computer, it is not intended as end-user or end-developer documentation. Most developers will interact with the Internet Computer through additional tooling like the SDK, Canister Development Kits and Motoko. Please see the developer docs for suitable documentation.

The target audience of this document are

  • those who use these low-level interfaces (e.g. implement agents, canister developments kits, emulators, other tooling).

  • those who implement these low-level interfaces (e.g. developers of the Internet Computer implementation)

  • those who want to understand the intricacies of the Internet Computer's behavior in great detail (e.g. to do a security analysis)

note

This document is a rigorous, technically dense reference. It is not an introduction to the Internet Computer, and as such most useful to those who understand the high-level concepts. Please see more high-level documentation first.

Scope of this document

If you think of the Internet Computer as a distributed engine that executes WebAssembly-based dapps, then this document describes exclusively the aspect of executing those dapps. To the extent possible, this document will not talk about consensus protocols, nodes, subnets, orthogonal persistence or governance.

This document tries to be implementation agnostic: It would apply just as well to a (hypothetical) compatible reimplementation of the Internet Computer. This implies that this document does not cover interfaces towards those running the Internet Computer (e.g. data center operators, protocol developers, governance users), as topics like node update, monitoring, logging are inherently tied to the actual implementation and its architecture.

Overview of the Internet Computer

Dapps on the Internet Computer, or IC for short, are implemented as canister smart contracts, or canisters for short. If you want to build on the Internet Computer as a dapp developer, you first create a canister module that contains the WebAssembly code and configuration for your dapp, and deploy it using the HTTPS interface. You can create canister modules using the Motoko language and the SDK, which is more convenient. If you want to use your own tooling, however, then this document describes what a canister module looks like and how the WebAssembly code can interact with the IC.

Once your dapp is running on the Internet Computer, it is a canister smart contract, and users can interact with it. They can use the HTTPS interface to interact with the canister according to the System API.

The user can also use the HTTPS interface to issue read-only queries, which are faster, but cannot change the state of a canister.

A typical use of the Internet Computer. (This is a simplified view; some of the arrows represent multiple interaction steps or polling.)

Sections “HTTPS Interface” and “Canister interface (System API)” describe these interfaces, together with a brief description of what they do. Afterwards, you will find a more formal description of the Internet Computer that describes its abstract behavior with more rigor.

Nomenclature

To get some consistency in this document, we try to use the following terms with precision:

We avoid the term "client", as it could be the client of the Internet Computer or the client inside the distributed network that makes up the Internet Computer. Instead, we use the term user to denote the external entity interacting with the Internet Computer, even if in most cases it will be some code (sometimes called "agent") acting on behalf of a (human) user.

The public entry points of canisters are called methods. Methods can be declared to be either update methods (state mutation is preserved) or query methods (state mutation is discarded, no further calls can be made).

Methods can be called, from caller to callee, and will eventually incur a response which is either a reply or a reject. A method may have parameters, which are provided with concrete arguments in a method call.

External calls can be update calls, which can call both kinds of methods, and query calls, which can only call query methods. Inter-canister calls can also call both kinds of methods. Note that calls from a canister to itself also count as \"inter-canister\".

Internally, a call or a response is transmitted as a message from a sender to a receiver. Messages do not have a response.

WebAssembly functions are exported by the WebAssembly module or provided by the System API. These are invoked and can either trap or return, possibly with a return value. Functions, too, have parameters and take arguments.

External users interact with the Internet Computer by issuing requests on the HTTPS interface. Requests have responses which can either be replies or rejects. Some requests cause internal messages to be created.

Canisters and users are identified by a principal, sometimes also called an id.

Pervasive concepts

Before going into the details of the four public interfaces described in this document (namely the agent-facing HTTPS interface, the canister-facing System API, the virtual Management canister and the System State Tree), this section introduces some concepts that transcend multiple interfaces.

Unspecified constants and limits

This specification may refer to certain constants and limits without specifying their concrete value (yet), i.e. they are implementation defined. Many are resource limits which are relevant only to specify the error-handling behavior of the IC (which, as mentioned above, is also not yet precisely described in this document). This list is not complete.

  • MAX_CYCLES_PER_MESSAGE

    Amount of cycles that a canister has to have before a message is attempted to be executed, which is deducted from the canister balance before message execution. See Message execution.

  • MAX_CYCLES_PER_RESPONSE

    Amount of cycles that the IC sets aside when a canister performs a call. This is used to pay for processing the response message, and unused cycles after the execution of the response are refunded. See Message execution.

  • DEFAULT_PROVISIONAL_CYCLES_BALANCE

    Amount of cycles allocated to a new canister by default, if not explicitly specified. See IC method .

Principals

Principals are generic identifiers for canisters, users and possibly other concepts in the future. As far as most uses of the IC are concerned they are opaque binary blobs with a length between 0 and 29 bytes, and there is intentionally no mechanism to tell canister ids and user ids apart.

There is, however, some structure to them to encode specific authentication and authorization behavior.

Special forms of Principals

In this section, H denotes SHA-224, · denotes blob concatenation and |p| denotes the length of p in bytes, encoded as a single byte.

There are several classes of ids:

  1. Opaque ids.

    These are always generated by the IC and have no structure of interest outside of it.

    note

    Typically, these end with the byte 0x01, but users of the IC should not need to care about that.

  2. Self-authenticating ids.

    These have the form H(public_key) · 0x02 (29 bytes).

    An external user can use these ids as the sender of a request if they own the corresponding private key. The public key uses one of the encodings described in Signatures.

  3. Derived ids

    These have the form H(|registering_principal| · registering_principal · derivation_nonce) · 0x03 (29 bytes).

    These ids are treated specially when an id needs to be registered. In such a request, whoever requests an id can provide a derivation_nonce. By hashing that together with the principal of the caller, every principal has a space of ids that only they can register ids from.

    note

    Derived IDs are currently not explicitly used in this document, but they may be used internally or in the future.

  4. Anonymous id

    This has the form 0x04, and is used for the anonymous caller. It can be used in call and query requests without a signature.

  5. Reserved ids These have the form of blob · 0x7f, 0 ≤ |blob| < 29.

    These ids can be useful for applications that want to re-use the Textual representation of principals but want to indicate explicitly that the blob does not address any canisters or a user.

When the IC creates a fresh id, it never creates a self-authenticating id, reserved id, an anonymous id or an id derived from what could be a canister or user.

Textual representation of principals

We specify a canonical textual format that is recommended whenever principals need to be printed or read in textual format, e.g. in log messages, transactions browser, command line tools, source code.

The textual representation of a blob b is Grouped(Base32(CRC32(b) · b)) where

  • CRC32 is a four byte check sequence, calculated as defined by ISO 3309, ITU-T V.42, and elsewhere, and stored as big-endian, i.e., the most significant byte comes first and then the less significant bytes come in descending order of significance (MSB B2 B1 LSB).

  • Base32 is the Base32 encoding as defined in RFC 4648, with no padding character added.

  • The middle dot denotes concatenation.

  • Grouped takes an ASCII string and inserts the separator - (dash) every 5 characters. The last group may contain less than 5 characters. A separator never appears at the beginning or end.

The textual representation is conventionally printed with lower case letters, but parsed case-insensitively.

Because the maximum size of a principal is 29 bytes, the textual representation will be no longer than 63 characters (10 times 5 plus 3 characters with 10 separators in between them).

tip

The canister with id 0xABCD01 has check sequence 0x233FF206 (online calculator); the final id is thus em77e-bvlzu-aq.

Example encoding from hex, and decoding to hex, in bash (the following can be pasted into a terminal as is):

function textual_encode() {
( echo "$1" | xxd -r -p | /usr/bin/crc32 /dev/stdin; echo -n "$1" ) |
xxd -r -p | base32 | tr A-Z a-z |
tr -d = | fold -w5 | paste -sd'-' -
}

function textual_decode() {
echo -n "$1" | tr -d - | tr a-z A-Z |
fold -w 8 | xargs -n1 printf '%-8s' | tr ' ' = |
base32 -d | xxd -p | tr -d '\n' | cut -b9- | tr a-z A-Z
}

Canister lifecycle

Dapps on the Internet Computer are called canisters. Conceptually, they consist of the following pieces of state:

  • A canister id (a principal)

  • Their controllers (a possibly empty list of principal)

  • A cycle balance

  • The canister status, which is one of running, stopping or stopped.

  • Resource reservations

A canister can be empty (e.g. directly after creation) or non-empty. A non-empty canister also has

  • code, in the form of a canister module

  • state (memories, globals etc.)

  • possibly further data that is specific to the implementation of the IC (e.g. queues)

Canisters are empty after creation and uninstallation, and become non-empty through code installation.

If an empty canister receives a response, that response is dropped, as if the canister trapped when processing the response. The cycles set aside for its processing and the cycles carried on the responses are added to the canister's cycles balance.

Canister cycles

The IC relies on cycles, a utility token, to manage its resources. A canister pays for the resources it uses from its cycle balance. The cycle_balance is stored as 128-bit unsigned integers and operations on them are saturating. In particular, if cycles are added to a canister that would bring its total balance beyond 2^128-1, then the balance will be capped at 2^128-1 and any additional cycles will be lost.

When the cycle balance of a canister falls to zero, the canister is deallocated. This has the same effect as

  • uninstalling the canister (as described in IC method )

  • setting all resource reservations to zero

Afterwards the canister is empty. It can be reinstalled after topping up its balance.

note

Once the IC frees the resources of a canister, its id, cycles balance, and controllers are preserved on the IC for a minimum of 10 years. What happens to the canister after this period is currently unspecified.

Canister status

The canister status can be used to control whether the canister is processing calls:

  • In status running, calls to the canister are processed as normal.

  • In status stopping, calls to the canister are rejected by the IC, but responses to the canister are processed as normal.

  • In status stopped, calls to the canister are rejected by the IC, and there are no outstanding responses to call contexts that are not marked as deleted.

In all cases, calls to the management canister are processed, regardless of the state of the managed canister.

The controllers of the canister can initiate transitions between these states using stop_canister and start_canister, and query the state using canister_status. The canister itself can also query its state using ic0.canister_status.

note

This status is orthogonal to the question of whether a canister is empty or not: an empty canister can be in status running. Calls to such a canister are still rejected, but because the canister is empty.

Signatures

Digital signature schemes are used for authenticating messages in various parts of the IC infrastructure. Signatures are domain separated, which means that every message is prefixed with a byte string that is unique to the purpose of the signature.

The IC supports multiple signature schemes, with details given in the following subsections. For each scheme, we specify the data encoded in the public key (which is always DER-encoded, and indicates the scheme to use) as well as the form of the signatures (which are opaque blobs for the purposes of the rest of this specification).

In all cases, the signed payload is the concatenation of the domain separator and the message. All uses of signatures in this specification indicate a domain separator, to uniquely identify the purpose of the signature. The domain separators are prefix-free by construction, as their first byte indicates their length.

Ed25519 and ECDSA signatures

Plain signatures are supported for the schemes

  • Ed25519 or

  • ECDSA on curve P-256 (also known as secp256r1), using SHA-256 as hash function, as well as on the Koblitz curve secp256k1.

  • Public keys must be valid for signature schemes Ed25519 or ECDSA and are encoded as DER.

    • See RFC 8410 for DER encoding of Ed25519 public keys.

    • See RFC 5480 for DER encoding of ECDSA public keys; the DER encoding must not specify a hash function. For curve secp256k1, the OID 1.3.132.0.10 is used. The points must be specified in uncompressed form (i.e. 0x04 followed by the big-endian 32-byte encodings of x and y).

  • The signatures are encoded as the concatenation of the 32-byte big endian encodings of the two values r and s.

Web Authentication

The allowed signature schemes for web authentication are

The signature is calculated by using the payload as the challenge in the web authentication assertion.

The signature is checked by verifying that the challenge field contains the base64url encoding of the payload, and that signature verifies on authenticatorData · SHA-256(utf8(clientDataJSON)), as specified in the WebAuthn w3c recommendation.

  • The public key is encoded as a DER-wrapped COSE key.

    It uses the SubjectPublicKeyInfo type used for other types of public keys (see, e.g., RFC 8410, Section 4), with OID 1.3.6.1.4.1.56387.1.1 (iso.org.dod.internet.private.enterprise.dfinity.mechanisms.der-wrapped-cose). The BIT STRING field subjectPublicKey contains the COSE encoding. See WebAuthn w3c recommendation or RFC 8152 for details on the COSE encoding.

    tip

    A DER wrapping of a COSE key is shown below. It can be parsed via the command sed "s/#.*//" | xxd -r -p | openssl asn1parse -inform der.

    30 5E                                       # SEQUENCE of length 94 bytes
    30 0C # SEQUENCE of length 12 bytes
    06 0A 2B 06 01 04 01 83 B8 43 01 01 # OID 1.3.6.1.4.1.56387.1.1
    03 4E 00 # BIT STRING encoding of length 78,
    A501 0203 2620 0121 5820 7FFD 8363 2072 # length is at byte boundary
    FD1B FEAF 3FBA A431 46E0 EF95 C3F5 5E39 # contents is a valid COSE key
    94A4 1BBF 2B51 74D7 71DA 2258 2032 497E # with ECDSA on curve P-256
    ED0A 7F6F 0009 2876 5B83 1816 2CFD 80A9
    4E52 5A6A 368C 2363 063D 04E6 ED

    You can also view the wrapping in an online ASN.1 JavaScript decoder.

  • The signature is a CBOR value consisting of a data item with major type 6 ("Semantic tag") and tag value 55799 (see Self-Describe CBOR), followed by a map with three mandatory fields:

    • authenticator_data (blob): WebAuthn authenticator data.

    • client_data_json (text): WebAuthn client data in JSON representation.

    • signature (blob): Signature as specified in the WebAuthn w3c recommendation, which means DER encoding in the case of an ECDSA signature.

Canister signatures

The IC also supports a scheme where a canister can sign a payload by declaring a special "certified variable".

This section makes forward references to other concepts in this document, in particular the section Certification.

  • The public key is a DER-wrapped structure that indicates the signing canister, and includes a freely choosable seed. Each choice of seed yields a distinct public key for the canister, and the canister can choose to encode information, such as a user id, in the seed.

    More concretely, it uses the SubjectPublicKeyInfo type used for other types of public keys (see, e.g., RFC 8410, Section 4), with OID 1.3.6.1.4.1.56387.1.2 (iso.org.dod.internet.private.enterprise.dfinity.mechanisms.canister-signature).

    The BIT STRING field subjectPublicKey is the blob |signing_canister_id| · signing_canister_id · seed, where |signing_canister_id| is the one-byte encoding of the the length of the signing_canister_id and · denotes blob concatenation.

  • The signature is a CBOR value consisting of a data item with major type 6 ("Semantic tag") and tag value 55799 (see Self-Describe CBOR), followed by a map with two mandatory fields:

  • Given a payload together with public key and signature in the format described above the signature can be verified by checking the following two conditions:

    • The certificate must be a valid certificate as described in Certification, with

      lookup(/canister/<signing_canister_id>/certified_data, certificate.tree) = Found (reconstruct(tree))

    where signing_canister_id is the id of the signing canister and reconstruct is a function that computes a root-hash for the tree.

    • If the certificate includes subnet delegations (possibly nested), then the signing_canister_id must be included in each delegation's canister id range (see Delegation).

    • The tree must be a well_formed tree with

      lookup(/sig/<s>/<m>, tree) = Found ""

    where s is the SHA-256 hash of the seed used in the public key and m is the SHA-256 hash of the payload.

The system state tree

Parts of the IC state are publicly exposed (e.g. via Request: Read state or Certified data) in a verified way (see Certification for the machinery for certifying). This section describes the content of this system state abstractly.

Conceptually, the system state is a tree with labeled children, and values in the leaves. Equivalently, the system state is a mapping from paths (sequences of labels) to values, where the domain is prefix-free.

Labels are always blobs (but often with a human readable representation). In this document, paths are written suggestively with slashes as separators; the actual encoding is not actually using slashes as delimiters, and labels may contain the 0x2F byte (ASCII /) just fine. Values are either natural numbers, text values or blob values.

This section specifies the publicly relevant paths in the tree.

Time

  • /time (natural):

    All partial state trees include a timestamp, indicating the time at which the state is current.

Subnet information

The state tree contains information about the topology of the Internet Computer.

  • /subnet/<subnet_id>/public_key (blob)

    The public key of the subnet (a DER-encoded BLS key, see Certification)

  • /subnet/<subnet_id>/canister_ranges (blob)

    The set of canister ids assigned to this subnet, represented as a list of closed intervals of canister ids, ordered lexicographically, and encoded as CBOR according to this CDDL:

    canister_ranges = tagged<[*canister_range]>
    canister_range = [principal principal]
    principal = bytes .size (0..29)
    tagged<t> = #6.55799(t) ; the CBOR tag
    note

    Because this uses the lexicographic ordering of princpials, and the byte distinguishing the various classes of ids is at the end, this range by construction conceptually includes principals of various classes. This specification needs to take care that the fact that principals that are not canisters may appear in these ranges does not cause confusion.

Request status

For each asynchronous request known to the Internet Computer, its status is in a subtree at /request_status/<request_id>. Please see Overview of canister calling for more details on how asynchronous requests work.

  • /request_status/<request_id>/status (text)

    One of received, processing, replied, rejected or done, see Overview of canister calling for more details on what each status means.

  • /request_status/<request_id>/reply (blob)

    If the status is replied, then this path contains the reply blob, else it is not present.

  • /request_status/<request_id>/reject_code (natural)

    If the status is rejected, then this path contains the reject code (see Reject codes), else it is not present.

  • /request_status/<request_id>/reject_message (text)

    If the status is rejected, then this path contains a textual diagnostic message, else it is not present.

  • /request_status/<request_id>/error_code (text)

    If the status is rejected, then this path might be present and contain an implementation-specific error code (see Error codes), else it is not present.

note

Immediately after submitting a request, the request may not show up yet as the Internet Computer is still working on accepting the request as pending.

note

Request statuses will not actually be kept around indefinitely, and eventually the Internet Computer forgets about the request. This will happen no sooner than the request's expiry time, so that replay attacks are prevented.

Certified data

  • /canister/<canister_id>/certified_data (blob):

    The certified data of the canister with the given id, see Certified data.

Canister information

Users have the ability to learn about the hash of the canister's module, its current controllers, and metadata in a certified way.

  • /canister/<canister_id>/module_hash (blob):

    If the canister is empty, this path does not exist. If the canister is not empty, it exists and contains the SHA256 hash of the currently installed canister module. Cf. IC method .

  • /canister/<canister_id>/controllers (blob):

    The current controllers of the canister. The value consists of a CBOR data item with major type 6 ("Semantic tag") and tag value 55799 (see Self-Describe CBOR), followed by an array of principals in their binary form (CDDL #6.55799([* bytes .size (0..29)])).

  • /canister/<canister_id>/metadata/<name> (blob):

    If the canister has a custom section called icp:public <name> or icp:private <name>, this path contains the content of the custom section. Otherwise, this path does not exist.

    It is recommended for the canister to have a custom section called \"icp:public candid:service\", which contains the UTF-8 encoding of the Candid interface for the canister.

HTTPS Interface

The concrete mechanism that users use to send requests to the Internet Computer is via an HTTPS API, which exposes three endpoints to handle interactions, plus one for diagnostics:

  • At /api/v2/canister/<effective_canister_id>/call the user can submit (asynchronous, state-changing) calls.

  • At /api/v2/canister/<effective_canister_id>/read_state the user can read various information about the state of the Internet Computer. In particular, they can poll for the status of a call here.

  • At /api/v2/canister/<effective_canister_id>/query the user can perform (synchronous, non-state-changing) query calls.

  • At /api/v2/status the user can retrieve status information about the Internet Computer.

In these paths, the <effective_canister_id> is the textual representation of the effective canister id.

Requests to /api/v2/canister/<effective_canister_id>/call, /api/v2/canister/<effective_canister_id>/read_state and /api/v2/canister/<effective_canister_id>/query are POST requests with a CBOR-encoded request body, which consists of a authentication envelope (as per Authentication) and request-specific content as described below.

note

This document does not yet explain how to find the location and port of the Internet Computer.

Overview of canister calling

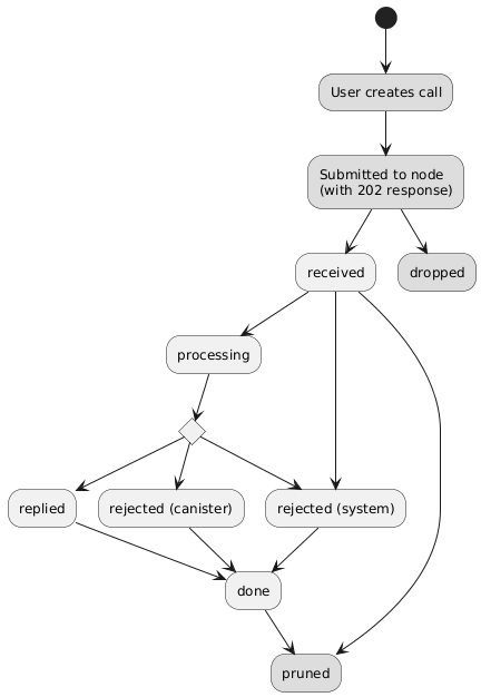
Users interact with the Internet Computer by calling canisters. By the very nature of a blockchain protocol, they cannot be acted upon immediately, but only with a delay. Moreover, the actual node that the user talks to may not be honest or, for other reasons, may fail to get the request on the way. This implies the following high-level workflow:

  1. A user submits a call via the HTTPS Interface. No useful information is returned in the immediate response (as such information cannot be trustworthy anyways).

  2. For a certain amount of time, the IC behaves as if it does not know about the call.

  3. The IC asks the targeted canister if it is willing to accept this message and be charged for the expense of processing it. This uses the Ingress message inspection API for normal calls. For calls to the management canister, the rules in The IC management canister apply.

  4. At some point, the IC may accept the call for processing and set its status to received. This indicates that the IC as a whole has received the call and plans on processing it (although it may still not get processed if the IC is under high load). Furthermore, the user should also be able to ask any endpoint about the status of the pending call.

  5. Once it is clear that the call will be acted upon (sufficient resources, call not yet expired), the status changes to processing. Now the user has the guarantee that the request will have an effect, e.g. it will reach the target canister.

  6. The IC is processing the call. For some calls this may be atomic, for others this involves multiple internal steps.

  7. Eventually, a response will be produced, and can be retrieved for a certain amount of time. The response is either a reply, indicating success, or a reject, indicating some form of error.

  8. In the case that the call has been retained for long enough, but the request has not expired yet, the IC can forget the response data and only remember the call as done, to prevent a replay attack.

  9. Once the expiry time is past, the IC can prune the call and its response, and completely forget about it.

This yields the following interaction diagram:

State transitions may be instantaneous and not always externally visible. For example, the state of a request may move from received via processing to replied in one go. Similarly, the IC may not implement the done state at all, and keep calls in state replied/rejected until they are pruned.

All gray states are not explicitly represented in the state of the IC, and are indistinguishable from "call does not exist".

The characteristic property of the received state is that the call has made it past the (potentially malicious) endpoint into the state of the IC. It is now pointless (but harmless) to submit the (identical) call again. Before reaching that state, submitting the identical call to further nodes might be a useful safeguard against a malicious or misbehaving node.

The characteristic property of the processing state is that the initial effect of the call has happened or will happen. This is best explained by an example: Consider a counter canister. It exports a method inc that increases the counter. Assume that the canister is bug free, and is not going to be forcibly removed. A user submits a call to call inc. If the user sees request status processing, the state change is guaranteed to happen. The user can stop monitoring the status and does not have to retry submitting.

A call may be rejected by the IC or the canister. In either case, there is no guarantee about how much processing of the call has happened.

To avoid replay attacks, the transition from done or received to pruned must happen no earlier than the call's ingress_expiry field.

Calls must stay in replied or rejected long enough for polling users to catch the response.

When asking the IC about the state or call of a request, the user uses the request id (see Request ids) to read the request status (see Request status) from the state tree (see Request: Read state).

Request: Call

In order to call a canister, the user makes a POST request to /api/v2/canister/<effective_canister_id>/call. The request body consists of an authentication envelope with a content map with the following fields:

  • request_type (text): Always call

  • sender, nonce, ingress_expiry: See Authentication

  • canister_id (blob): The principal of the canister to call.

  • method_name (text): Name of the canister method to call

  • arg (blob): Argument to pass to the canister method

The HTTP response to this request has an empty body and HTTP status 202, or a HTTP error (4xx or 5xx). Paranoid agents should not trust this response, and use read_state to determine the status of the call.

This request type can also be used to call a query method. A user may choose to go this way, instead of via the faster and cheaper Request: Query call below, if they want to get a certified response.

note

The functionality exposed via the The IC management canister can be used this way.

Request: Read state

In order to read parts of the The system state tree, the user makes a POST request to /api/v2/canister/<effective_canister_id>/read_state. The request body consists of an authentication envelope with a content map with the following fields:

  • request_type (text): Always read_state

  • sender, nonce, ingress_expiry: See Authentication

  • paths (sequence of paths): A list of paths, where a path is itself a sequence of blobs.

The HTTP response to this request consists of a CBOR map with the following fields:

  • certificate (blob): A certificate (see Certification).

    If this certificate includes subnet delegations (possibly nested), then the effective_canister_id must be included in each delegation's canister id range (see Delegation), unless

    • the effective_canister_id is that of the Management Canister (aaaaa-aa),

    • all requested paths have /time or /request_status/<request_id> as prefix where the (single) original request referenced by <request_id> is an update call to the Management Canister (aaaaa-aa) and the method name is provisional_create_canister_with_cycles, and

    • whenever the certificate contains the path /request_status/<request_id>/reply, then its value is a Candid-encoded record with a canister_id field of type principal and the canister_id must be included in each delegation's canister id range.

The returned certificate reveals all values whose path is a suffix of the list of requested paths. It also always reveals /time, even if not explicitly requested.

All requested paths must have one of the following paths as prefix:

  • /time. Can be requested by anyone.

  • /subnet. Can be requested by anyone.

  • /request_status/<request_id>. Can only be requested by the same sender as the original request referenced by <request_id> and if the effective canister id of the original request matches <effective_canister_id>.

  • /canisters/<canister_id>/module_hash. Can be requested by anyone if <canister_id> matches <effective_canister_id>.

  • /canisters/<canister_id>/controllers. Can be requested by anyone if <canister_id> matches <effective_canister_id>. The order may vary depending on the implementation.

  • /canisters/<canister_id>/metadata/<name>. Can be requested by anyone if <canister_id> matches <effective_canister_id> and <name> is a public custom section. If <name> is a private custom section, it can only be requested by the controllers of the canister.

Note that the paths /canisters/<canister_id>/certified_data are not accessible with this method; these paths are only exposed to the canister themselves via the System API (see Certified data).

See The system state tree for details on the state tree.

Request: Query call

A query call is a fast, but less secure way to call a canister. Only methods that are explicitly marked as "query methods" by the canister can be called this way.

In order to make a query call to canister, the user makes a POST request to /api/v2/canister/<effective_canister_id>/query. The request body consists of an authentication envelope with a content map with the following fields:

  • request_type (text): Always query

  • sender, nonce, ingress_expiry: See Authentication

  • canister_id (blob): The principal of the canister to call.

  • method_name (text): Name of the canister method to call

  • arg (blob): Argument to pass to the canister method

If the call resulted in a reply, the response is a CBOR map with the following fields:

  • status (text): replied

  • reply: a CBOR map with the field arg (blob) which contains the reply data.

If the call resulted in a reject, the response is a CBOR map with the following fields:

  • status (text): rejected

  • reject_code (nat): The reject code (see Reject codes).

  • reject_message (text): a textual diagnostic message.

  • error_code (text): an optional implementation-specific textual error code (see Error codes).

Canister methods that do not change the canister state can be executed more efficiently. This method provides that ability, and returns the canister's response directly within the HTTP response.

Effective canister id

The <effective_canister_id> in the URL paths of requests is the effective destination of the request.

  • If the request is an update call to the Management Canister (aaaaa-aa), then:

    • If the call is to the provisional_create_canister_with_cycles method, then any principal can be used as the effective canister id for this call.

    • Otherwise, if the arg is a Candid-encoded record with a canister_id field of type principal, then the effective canister id must be that principal.

    • Otherwise, the call is rejected by the system independently of the effective canister id.

  • If the request is an update call to a canister that is not the Management Canister (aaaaa-aa) or if the request is a query call, then the effective canister id must be the canister_id in the request.

    ::: note The expectation is that user-side agent code shields users and developers from the notion of effective canister ID, in analogy to how the System API interface shields canister developers from worrying about routing.

    The Internet Computer blockchain mainnet rejects all requests whose effective canister id is in no subnet's canister ranges, independently of whether the remaining conditions on the effective canister id are satisfied.

    The Internet Computer blockchain mainnet does not support provisional_create_canister_with_cycles and thus all calls to this method are rejected independently of the effective canister id.

    In development instances of the Internet Computer Protocol (e.g. testnets), the effective canister id of a request submitted to a node must be a canister id from the canister ranges of the subnet to which the node belongs, unless the request is an update call to the Management Canister (aaaaa-aa), the method name is provisional_create_canister_with_cycles, and the effective canister id is that of the Management Canister (aaaaa-aa). :::

Authentication

All requests coming in via the HTTPS interface need to be either anonymous or authenticated using a cryptographic signature. To that end, the following fields are present in the content map in all cases:

  • nonce (blob, optional): Arbitrary user-provided data, typically randomly generated. This can be used to create distinct requests with otherwise identical fields.

  • ingress_expiry (nat, required): An upper limit on the validity of the request, expressed in nanoseconds since 1970-01-01 (like ic0.time()). This avoids replay attacks: The IC will not accept requests, or transition requests from status received to status processing, if their expiry date is in the past. The IC may refuse to accept requests with an ingress expiry date too far in the future. This applies to synchronous and asynchronous requests alike (and could have been called request_expiry).

  • sender (Principal, required): The user who issued the request.

The envelope, i.e. the overall request, has the following keys:

  • content (record): the actual request content

  • sender_pubkey (blob, optional): Public key used to authenticate this request. Since a user may in the future have more than one key, this field tells the IC which key is used.

  • sender_delegation (array of maps, optional): a chain of delegations, starting with the one signed by sender_pubkey and ending with the one delegating to the key relating to sender_sig.

  • sender_sig (blob, optional): Signature to authenticate this request.

The public key must authenticate the sender principal:

  • A public key can authenticate a principal if the latter is a self-authenticating id derived from that public key (see Special forms of Principals).

  • The fields sender_pubkey, sender_sig, and sender_delegation must be omitted if the sender field is the anonymous principal. The fields sender_pubkey and sender_sig must be set if the sender field is not the anonymous principal.

The request id (see Request ids) is calculated from the content record. This allows the signature to be based on the request id, and implies that signature and public key are not semantically relevant.

The field sender_pubkey contains a public key supported by one of the schemes described in Signatures.

Signing transactions can be delegated from one key to another one. If delegation is used, then the sender_delegation field contains an array of delegations, each of which is a map with the following fields:

  • delegation (map): Map with fields:

    • pubkey (blob): Public key as described in Signatures.

    • expiration (nat): Expiration of the delegation, in nanoseconds since 1970-01-01, analogously to the ingress_expiry field above.

    • targets (array of CanisterId, optional): If this field is set, the delegation only applies for requests sent to the canisters in the list.

  • signature (blob): Signature on the 32-byte representation-independent hash of the map contained in the delegation field as described in Signatures, using the 27 bytes \x1Aic-request-auth-delegation as the domain separator.

    For the first delegation in the array, this signature is created with the key corresponding to the public key from the sender_pubkey field, all subsequent delegations are signed with the key corresponding to the public key contained in the preceding delegation.

The sender_sig field is calculated by signing the concatenation of the 11 bytes \x0Aic-request (the domain separator) and the 32 byte request id with the secret key that belongs to the key specified in the last delegation or, if no delegations are present, the public key specified in sender_pubkey.

The delegation field, if present, must not contain more than four delegations.

Representation-independent hashing of structured data

Structured data, such as (recursive) maps, are authenticated by signing a representation-independent hash of the data. This hash is computed as follows (using SHA256 in the steps below):

  1. For each field that is present in the map (i.e. omitted optional fields are indeed omitted):

    • concatenate the hash of the field's name (in ascii-encoding, without terminal \x00) and the hash of the value (with the encoding specified below).
  2. Sort these concatenations from low to high

  3. Concatenate the sorted elements, and hash the result.

The resulting hash of 256 bits (32 bytes) is the representation-independent hash.

The following encodings of field values as blobs are used

  • Binary blobs (canister_id, arg, nonce, module) are used as-is.

  • Strings (request_type, method_name) are encoded in UTF-8, without a terminal \x00.

  • Natural numbers (compute_allocation, memory_allocation, ingress_expiry) are encoded using the shortest form Unsigned LEB128 encoding. For example, 0 should be encoded as a single zero byte [0x00] and 624485 should be encoded as byte sequence [0xE5, 0x8E, 0x26].

  • Arrays (paths) are encoded as the concatenation of the hashes of the encodings of the array elements.

  • Maps (sender_delegation) are encoded by recursively computing the representation-independent hash.

Request ids

When signing requests or querying the status of a request (see Request status) in the state tree, the user identifies the request using a request id, which is the representation-independent hash of the content map of the original request. A request id must have length of 32 bytes.

note

The request id is independent of the representation of the request (currently only CBOR), and does not change if the specification adds further optional fields to a request type.

note

The recommended textual representation of a request id is a hexadecimal string with lower-case letters prefixed with \'0x\'. E.g., request id consisting of bytes [00, 01, 02, 03, 04, 05, 06, 07, 08, 09, 0A, 0B, 0C, 0D, 0E, 0F, 10, 11, 12, 13, 14, 15, 16, 17, 18, 19, 1A, 1B, 1C, 1D, 1E, 1F] should be displayed as 0x000102030405060708090a0b0c0d0e0f101112131415161718191a1b1c1d1e1f.

tip

Example calculation (where H denotes SHA-256 and · denotes blob concatenation):

hash_of_map({ request_type: "call", canister_id: 0x00000000000004D2, method_name: "hello", arg: "DIDL\x00\xFD*"})
= H(concat (sort
[ H("request_type") · H("call")
, H("canister_id") · H("\x00\x00\x00\x00\x00\x00\x04\xD2")
, H("method_name") · H("hello")
, H("arg") · H("DIDL\x00\xFD*")
]))
= H(concat (sort
[ 769e6f87bdda39c859642b74ce9763cdd37cb1cd672733e8c54efaa33ab78af9 · 7edb360f06acaef2cc80dba16cf563f199d347db4443da04da0c8173e3f9e4ed
, 0a3eb2ba16702a387e6321066dd952db7a31f9b5cc92981e0a92dd56802d3df9 · 4d8c47c3c1c837964011441882d745f7e92d10a40cef0520447c63029eafe396
, 293536232cf9231c86002f4ee293176a0179c002daa9fc24be9bb51acdd642b6 · 2cf24dba5fb0a30e26e83b2ac5b9e29e1b161e5c1fa7425e73043362938b9824
, b25f03dedd69be07f356a06fe35c1b0ddc0de77dcd9066c4be0c6bbde14b23ff · 6c0b2ae49718f6995c02ac5700c9c789d7b7862a0d53e6d40a73f1fcd2f70189
]))
= H(concat
[ 0a3eb2ba16702a387e6321066dd952db7a31f9b5cc92981e0a92dd56802d3df9 · 4d8c47c3c1c837964011441882d745f7e92d10a40cef0520447c63029eafe396
, 293536232cf9231c86002f4ee293176a0179c002daa9fc24be9bb51acdd642b6 · 2cf24dba5fb0a30e26e83b2ac5b9e29e1b161e5c1fa7425e73043362938b9824
, 769e6f87bdda39c859642b74ce9763cdd37cb1cd672733e8c54efaa33ab78af9 · 7edb360f06acaef2cc80dba16cf563f199d347db4443da04da0c8173e3f9e4ed
, b25f03dedd69be07f356a06fe35c1b0ddc0de77dcd9066c4be0c6bbde14b23ff · 6c0b2ae49718f6995c02ac5700c9c789d7b7862a0d53e6d40a73f1fcd2f70189
])
= 8781291c347db32a9d8c10eb62b710fce5a93be676474c42babc74c51858f94b

Reject codes

An API request or inter-canister call that is pending in the IC will eventually result in either a reply (indicating success, and carrying data) or a reject (indicating an error of some sorts). A reject contains a rejection code that classifies the error and a hopefully helpful reject message string.

Rejection codes are member of the following enumeration:

  • SYS_FATAL (1): Fatal system error, retry unlikely to be useful.

  • SYS_TRANSIENT (2): Transient system error, retry might be possible.

  • DESTINATION_INVALID (3): Invalid destination (e.g. canister/account does not exist)

  • CANISTER_REJECT (4): Explicit reject by the canister.

  • CANISTER_ERROR (5): Canister error (e.g., trap, no response)

The symbolic names of this enumeration are used throughout this specification, but on all interfaces (HTTPS API, System API), they are represented as positive numbers as given in the list above.

The error message is guaranteed to be a string, i.e. not arbitrary binary data.

When canisters explicitly reject a message (see Public methods), they can specify the reject message, but not the reject code; it is always CANISTER_REJECT. In this sense, the reject code is trustworthy: If the IC responds with a SYS_FATAL reject, then it really was the IC issuing this reject.

Error codes

Implementations of the API can provide additional details for rejected messages in the form of a textual label identifying the error condition. API clients can use these labels to handle errors programmatically or suggest recovery paths to the user. The specification reserves error codes matching the regular expression IC[0-9]+ (e.g., IC502) for the DFINITY implementation of the API.

Status endpoint

Additionally, the Internet Computer provides an API endpoint to obtain various status fields at

/api/v2/status

For this endpoint, the user performs a GET request, and receives a CBOR value with the following fields. The IC may include additional implementation-specific fields.

  • ic_api_version (string, mandatory): Identifies the interface version supported, i.e. the version of the present document that the internet computer aims to support, e.g. 0.8.1. The implementation may also return unversioned to indicate that it does not comply to a particular version, e.g. in between releases.

  • impl_source (string, optional): Identifies the implementation of the Internet Computer Protocol, by convention with the canonical location of the source code (e.g. https://github.com/dfinity/ic).

  • impl_version (string, optional): If the user is talking to a released version of an Internet Computer Protocol implementation, this is the version number. For non-released versions, output of git describe like 0.1.13-13-g2414721 would also be very suitable.

  • impl_revision (string, optional): The precise git revision of the Internet Computer Protocol implementation

  • root_key (blob, only in development instances): The public key (a DER-encoded BLS key) of the root key of this development instance of the Internet Computer Protocol. This must be present in short-lived development instances, to allow the agent to fetch the public key. For the Internet Computer, agents must have an independent trustworthy source for this data, and must not be tempted to fetch it from this insecure location.

See CBOR encoding of requests and responses for details on the precise CBOR encoding of this object.

note

Future additions may include local time, geographic location, and other useful implementation-specific information such as blockheight. This data may possibly be signed by the node.

CBOR encoding of requests and responses

Requests and responses are specified here as records with named fields and using suggestive human readable syntax. The actual format in the body of the HTTP request or response, however, is CBOR.

Concretely, it consists of a data item with major type 6 ("Semantic tag") and tag value 55799 (see Self-Describe CBOR), followed by a record.

Requests consist of an envelope record with keys sender_sig (a blob), sender_pubkey (a blob) and content (a record). The first two are metadata that are used for request authentication, while the last one is the actual content of the request.

The following encodings are used:

  • Strings: Major type 3 ("Text string").

  • Blobs: Major type 2 ("Byte string").

  • Nats: Major type 0 ("Unsigned integer") if small enough to fit that type, else the Bignum format is used.

  • Records: Major type 5 ("Map of pairs of data items"), followed by the fields, where keys are encoded with major type 3 ("Text string").

  • Arrays: Major type 4 (\"Array of data items\").

As advised by section "Creating CBOR-Based Protocols" of the CBOR spec, we clarify that:

  • Floating-point numbers may not be used to encode integers.

  • Duplicate keys are prohibited in CBOR maps.

tip

A typical request would be (written in CBOR diagnostic notation, which can be checked and converted on cbor.me):

55799({
"content": {
"request_type": "call",
"canister_id": h'ABCD01',
"method_name": "say_hello",
"arg": h'0061736d01000000'
},
"sender_sig": h'DEADBEEF',
"sender_pubkey": h'b7a3c12dc0c8c748ab07525b701122b88bd78f600c76342d27f25e5f92444cde'
})

CDDL description of requests and responses

The Concise Data Definition Language (CDDL) is a data description language for CBOR. This section summarizes the format of the CBOR data passed to and from the entry points described above. This file summarizes the format of the CBOR data passed to and from the entry points described above.

Ordering guarantees

The order in which the various messages between canisters are delivered and executed is not fully specified. The guarantee provided by the IC is that function calls between two canisters are executed in order, so that a canister that requires in-order execution need not wait for the response from an earlier message to a canister before sending a later message to that same canister.

More precisely:

  • Method calls between any two canisters are delivered in order, as if they were communicating over a single simple FIFO queue.

  • If a WebAssembly function, within a single invocation, makes multiple calls to the same canister, they are queued in the order of invocations to ic0.call_perform.

  • Responses (including replies with ic0.msg_reply, explicit rejects with ic0.msg_reject and system-generated error responses) do not have any ordering guarantee relative to each other or to method calls.

  • There is no particular order guarantee for ingress messages submitted via the HTTPS interface.

Synchronicity across nodes

This document describes the Internet Computer as having a single global state that can be modified and queried. In reality, it consists of many nodes, which may not be perfectly in sync.

As long as you talk to one (honest) node only, the observed behavior is nicely sequential. If you issue an update (i.e. state-mutating) call to a canister (e.g. bump a counter), and node A indicates that the call has been executed, and you then issue a query call to node A, then A's response is guaranteed to include the effect of the update call (and you will receive the updated counter value).

If you then (quickly) issue a read request to node B, it may be that B responds to your read query based on the old state of the canister (and you might receive the old counter value).

A related problem is that query calls are not certified, and nodes may be dishonest in their response. In that case, the user might want to get more assurance by querying multiple nodes and comparing the result. However, it is (currently) not possible to query a specific state.

note

Applications can work around these problems. For the first problem, the query result could be such that the user can tell if the update has been received or not. For the second problem, even if using certified data is not possible, if replies are monotonic in some sense the user can get assurance in their intersection (e.g. if the query returns a list of events that grows over time, then even if different nodes return different lists, the user can get assurance in those events that are reported by many nodes).

Canister module format

A canister module is simply a WebAssembly module in binary format (typically .wasm).

Canister interface (System API)

The System API is the interface between the running canister and the Internet Computer. It allows the WebAssembly module of a canister to expose functionality to the users (method entry points) and the IC (e.g. initialization), and exposes functionality of the IC to the canister (e.g. calling other canisters). Because WebAssembly is rather low-level, it also explains how to express higher level concepts (e.g. binary blobs).

We want to leverage advanced WebAssembly features, such as WebAssembly host references. But as they are not yet supported by all tools involved, this section describes an initial System API that does not rely on host references. In section Outlook: Using Host References, we outline some of the proposed uses of WebAssembly host references.

WebAssembly module requirements

In order for a WebAssembly module to be usable as the code for the canister, it needs to conform to the following requirements:

  • If it imports a memory, it must import it from env.memory. In the following, "the Wasm memory" refers to this memory.

  • If it imports a table, it must import it from env.table. In the following, "the Wasm table" refers to this table.

  • It may only import a function if it is listed in Overview of imports.

  • It may have a (start) function.

  • If it exports a function called canister_init, the function must have type () -> ().

  • If it exports a function called canister_inspect_message, the function must have type () -> ().

  • If it exports a function called canister_heartbeat, the function must have type () -> ().

  • If it exports any functions called canister_update <name> or canister_query <name> for some name, the functions must have type () -> ().

  • It may not export both canister_update <name> and canister_query <name> with the same name.

  • It may not export other methods the names of which start with the prefix canister_ besides the methods allowed above.

  • It may not have both icp:public <name> and icp:private <name> with the same name as the custom section name.

  • It may not have other custom sections the names of which start with the prefix icp: besides the `icp:public ` and `icp:private `.

  • The IC may reject WebAssembly modules that + declare more than 6000 functions, or + declare more than 200 globals, or + declare more than 16 exported custom sections (the custom section names with prefix icp:), or + the total size of the exported custom sections exceeds 1MiB

Interpretation of numbers

WebAssembly number types (i32, i64) do not indicate if the numbers are to be interpreted as signed or unsigned. Unless noted otherwise, whenever the System API interprets them as numbers (e.g. memory pointers, buffer offsets, array sizes), they are to be interpreted as unsigned.

Entry points

The canister provides entry points which are invoked by the IC under various circumstances:

  • The canister may export a function with name canister_init and type () -> ().

  • The canister may export a function with name canister_pre_upgrade and type () -> ().

  • The canister may export a function with name canister_post_upgrade and type () -> ().

  • The canister may export functions with name canister_inspect_message with type () -> ().

  • The canister may export a function with name canister_heartbeat with type () -> ().

  • The canister may export functions with name canister_update <name> and type () -> ().

  • The canister may export functions with name canister_query <name> and type () -> ().

  • The canister table may contain functions of type (env : i32) -> () which may be used as callbacks for inter-canister calls.

If the execution of any of these entry points traps for any reason, then all changes to the WebAssembly state, as well as the effect of any externally visible system call (like ic0.msg_reply, ic0.msg_reject, ic0.call_perform), are discarded. For upgrades, this transactional behavior applies to the canister_pre_upgrade/canister_post_upgrade sequence as a whole.

Canister initialization

If canister_init is present, then this is the first exported WebAssembly function invoked by the IC. The argument that was passed along with the canister initialization call (see IC method ) is available to the canister via ic0.msg_arg_data_size/copy.

The IC assumes the canister to be fully instantiated if the canister_init method entry point returns. If the canister_init method entry point traps, then canister installation has failed, and the canister is reverted to its previous state (i.e. empty with install, or whatever it was for a reinstall).

Canister upgrades

When a canister is upgraded to a new WebAssembly module, the IC:

  1. Invokes canister_pre_upgrade (if present) on the old instance, to give the canister a chance to clean up (e.g. move data to stable memory).

  2. Instantiates the new module, including the execution of (start), with a fresh WebAssembly state.

  3. Invokes canister_post_upgrade (if present) on the new instance, passing the arg provided in the install_code call (IC method ).

The stable memory is preserved throughout the process; any other WebAssembly state is discarded.

During these steps, no other entry point of the old or new canister is invoked. The canister_init function of the new canister is not invoked.

These steps are atomic: If canister_pre_upgrade or canister_post_upgrade trap, the upgrade has failed, and the canister is reverted to the previous state. Otherwise, the upgrade has succeeded, and the old instance is discarded.

Public methods

To define a public method of name name, a WebAssembly module exports a function with name canister_update <name> or canister_query <name> and type () -> (). We call this the method entry point. The name of the exported function distinguishes update and query methods.

note

The space in canister_update <name> resp. canister_query <name> is intentional. There is exactly one space between canister_update/canister_query and the <name>.

The argument of the call (e.g. the content of the arg field in the API request to call a canister method) is copied into the canister on demand using the System API functions shown below.

Eventually, a method will want to send a response, using ic0.reply or ic0.reject

Heartbeat

For periodic or time-based execution, the WebAssembly module can export a function with name canister_heartbeat. The heartbeats scheduling algorithm is implementation-defined.

canister_heartbeat is triggered by the IC, and therefore has no arguments, no caller, and cannot reply or reject.

note

While an implementation will likely try to keep the interval between canister_heartbeat invocations to within a few seconds, this is not formally part of this specification.

Callbacks

Callbacks are addressed by their table index (as a proxy for a Wasm funcref).

In the reply callback of a inter-canister method call, the argument refers to the response to that call. In reject callbacks, no argument is available.

Overview of imports

The following sections describe various System API functions, also referred to as system calls, which we summarize here.

ic0.msg_arg_data_size : () -> i32;                                          // I U Q Ry F
ic0.msg_arg_data_copy : (dst : i32, offset : i32, size : i32) -> (); // I U Q Ry F
ic0.msg_caller_size : () -> i32; // I G U Q F
ic0.msg_caller_copy : (dst : i32, offset: i32, size : i32) -> (); // I G U Q F
ic0.msg_reject_code : () -> i32; // Ry Rt
ic0.msg_reject_msg_size : () -> i32; // Rt
ic0.msg_reject_msg_copy : (dst : i32, offset : i32, size : i32) -> (); // Rt

ic0.msg_reply_data_append : (src : i32, size : i32) -> (); // U Q Ry Rt
ic0.msg_reply : () -> (); // U Q Ry Rt
ic0.msg_reject : (src : i32, size : i32) -> (); // U Q Ry Rt

ic0.msg_cycles_available : () -> i64; // U Rt Ry
ic0.msg_cycles_available128 : (dst : i32) -> (); // U Rt Ry
ic0.msg_cycles_refunded : () -> i64; // Rt Ry
ic0.msg_cycles_refunded128 : (dst : i32) -> (); // Rt Ry
ic0.msg_cycles_accept : (max_amount : i64) -> ( amount : i64 ); // U Rt Ry
ic0.msg_cycles_accept128 : (max_amount_high : i64, max_amount_low: i64, dst : i32)
-> (); // U Rt Ry

ic0.canister_self_size : () -> i32; // *
ic0.canister_self_copy : (dst : i32, offset : i32, size : i32) -> (); // *
ic0.canister_cycle_balance : () -> i64; // *
ic0.canister_cycle_balance128 : (dst : i32) -> (); // *
ic0.canister_status : () -> i32; // *

ic0.msg_method_name_size : () -> i32 // F
ic0.msg_method_name_copy : (dst : i32, offset : i32, size : i32) -> (); // F
ic0.accept_message : () -> (); // F

ic0.call_new : // U Ry Rt H
( callee_src : i32,
callee_size : i32,
name_src : i32,
name_size : i32,
reply_fun : i32,
reply_env : i32,
reject_fun : i32,
reject_env : i32
) -> ();
ic0.call_on_cleanup : (fun : i32, env : i32) -> (); // U Ry Rt H
ic0.call_data_append : (src : i32, size : i32) -> (); // U Ry Rt H
ic0.call_cycles_add : (amount : i64) -> (); // U Ry Rt H
ic0.call_cycles_add128 : (amount_high : i64, amount_low: i64) -> (); // U Ry Rt H
ic0.call_perform : () -> ( err_code : i32 ); // U Ry Rt H

ic0.stable_size : () -> (page_count : i32); // *
ic0.stable_grow : (new_pages : i32) -> (old_page_count : i32); // *
ic0.stable_write : (offset : i32, src : i32, size : i32) -> (); // *
ic0.stable_read : (dst : i32, offset : i32, size : i32) -> (); // *
ic0.stable64_size : () -> (page_count : i64); // *
ic0.stable64_grow : (new_pages : i64) -> (old_page_count : i64); // *
ic0.stable64_write : (offset : i64, src : i64, size : i64) -> (); // *
ic0.stable64_read : (dst : i64, offset : i64, size : i64) -> (); // *

ic0.certified_data_set : (src: i32, size: i32) -> () // I G U Ry Rt H
ic0.data_certificate_present : () -> i32 // *
ic0.data_certificate_size : () -> i32 // *
ic0.data_certificate_copy : (dst: i32, offset: i32, size: i32) -> () // *

ic0.time : () -> (timestamp : i64); // *
ic0.performance_counter : (type : i32) -> (counter : i64); // * s

ic0.debug_print : (src : i32, size : i32) -> (); // * s
ic0.trap : (src : i32, size : i32) -> (); // * s

The comment after each function lists from where these functions may be invoked:

  • I: from canister_init or canister_post_upgrade

  • G: from canister_pre_upgrade

  • U: from canister_update …

  • Q: from canister_query …

  • Ry: from a reply callback

  • Rt: from a reject callback

  • C: from a cleanup callback

  • s: the (start) module initialization function

  • F: from canister_inspect_message

  • H: from canister_heartbeat

  • * = I G U Q Ry Rt C F H (NB: Not (start))

If the canister invokes a system call from somewhere else, it will trap.

Blob-typed arguments and results

WebAssembly functions parameter and result types can only be primitive number types. To model functions that accept or return blobs or text values, the following idiom is used:

To provide access to a string or blob foo, the System API provides two functions:

ic0.foo_size : () -> i32
ic0.foo_copy : (dst : i32, offset: i32, size : i32) -> ()

The *_size function indicates the size, in bytes, of foo. The *_copy function copies size bytes from foo[offset..offset+size] to memory[dst..dst+size]. This traps if offset+size is greater than the size of foo, or if dst+size exceeds the size of the Wasm memory.

Dually, a System API function that conceptually takes a blob or string as a parameter foo has two parameters:

ic0.set_foo : (src : i32, size: i32) -> …

which copies, at the time of function invocation, the data referred to by src/size out of the canister. Unless otherwise noted, this traps if src+size exceeds the size of the WebAssembly memory.

Method arguments

The canister can access an argument. For canister_init, canister_post_upgrade and method entry points, the argument is the argument of the call; in a reply callback, it refers to the received reply. So the lifetime of the argument data is a single WebAssembly function execution, not the whole method call tree.

  • ic0.msg_arg_data_size : () -> i32
    ic0.msg_arg_data_copy : (dst : i32, offset : i32, size : i32) -> ()

The message argument data.

  • ic0.msg_caller_size : () -> i32
    ic0.msg_caller_copy : (dst : i32, offset: i32, size : i32) -> ()

The identity of the caller, which may be a canister id or a user id. During canister installation or upgrade, this is the id of the user or canister requesting the installation or upgrade.

  • ic0.msg_reject_code : () -> i32

Returns the reject code, if the current function is invoked as a reject callback.

It returns the special "no error" code 0 if the callback is not invoked as a reject callback; this allows canisters to use a single entry point for both the reply and reject callback, if they choose to do so.

  • ic0.msg_reject_msg_size : () -> i32
    ic0.msg_reject_msg_copy : (dst : i32, offset : i32, size : i32) -> ()

The reject message. Traps if there is no reject message (i.e. if reject_code is 0).

Responding

Eventually, the canister will want to respond to the original call, either by replying (indicating success) or rejecting (signalling an error):

  • ic0.msg_reply_data_append : (src : i32, size : i32) -> ()

    Appends data it to the (initially empty) data reply.

    note

    This can be invoked multiple times to build up the argument with data from various places on the Wasm heap. This way, the canister does not have to first copy all the pieces from various places into one location.

    This traps if the current call already has been or does not need to be responded to.

  • ic0.msg_reply : () -> ()

    Replies to the sender with the data assembled using ic0.msg_reply_data_append.

    This function can be called at most once (a second call will trap), and must be called exactly once to indicate success.

    See Cycles for how this interacts with cycles available on this call.

  • ic0.msg_reject : (src : i32, size : i32) -> ()

    Rejects the call. The data referred to by src/size is used for the diagnostic message.

    This system call traps if src+size exceeds the size of the WebAssembly memory, or if the current call already has been or does not need to be responded to, or if the data referred to by src/size is not valid UTF8.

    The other end will receive this reject with reject code CANISTER_REJECT, see Reject codes.

    Possible reply data assembled using ic0.msg_reply_data_append is discarded.

    See Cycles for how this interacts with cycles available on this call.

Ingress message inspection

A canister can inspect ingress messages before executing them. When the IC receives an update call from a user, the IC will use the canister method canister_inspect_message to determine whether the message shall be accepted. If the canister is empty (i.e. does not have a Wasm module), then the ingress message will be rejected. If the canister is not empty and does not implement canister_inspect_message, then the ingress message will be accepted.

In canister_inspect_message, the canister can accept the message by invoking ic0.accept_message : () → (). This function traps if invoked twice. If the canister traps in canister_inspect_message or does not call ic0.accept_message, then the access is denied.

note

The canister_inspect_message is not invoked for query calls, inter-canister calls or calls to the management canister.

Self-identification

A canister can learn about its own identity:

  •  ic0.canister_self_size : () -> i32
    ic0.canister_self_copy: (dst : i32, offset : i32, size : i32) -> ()

These functions allow the canister to query its own canister id (as a blob).

Canister status

This function allows a canister to find out if it is running, stopping or stopped (see IC method and IC method for context).

  • ic0.canister_status : () → i32

    returns the current status of the canister:

    Status 1 indicates running, 2 indicates stopping, and 3 indicates stopped.

    Status 3 (stopped) can be observed, for example, in canister_pre_upgrade and can be used to prevent accidentally upgrading a canister that is not fully stopped.

Inter-canister method calls

When handling an update call (or a callback), a canister can do further calls to another canister. Calls are assembled in a builder-like fashion, starting with ic0.call_new, adding more attributes using the ic0.call_* functions, and eventually performing the call with ic0.call_perform.

  •  ic0.call_new :
    ( callee_src : i32,
    callee_size : i32,
    name_src : i32,
    name_size : i32,
    reply_fun : i32,
    reply_env : i32,
    reject_fun : i32,
    reject_env : i32,
    ) -> ()

    Begins assembling a call to the canister specified by callee_src/_size at method name_src/_size.

    The IC records two mandatory callback functions, represented by a table entry index *_fun and some additional value *_env. When the response comes back, the table is read at the corresponding index, expected to be a function of type (env : i32) -> (), and passed the corresponding *_env value.

    The reply callback is executed upon successful completion of the method call, which can query the reply using ic0.msg_arg_data_*.

    The reject callback is executed if the method call fails asynchronously or the other canister explicitly rejects the call. The reject code and message can be queried using ic0.msg_reject_code and ic0.msg_reject_msg_*.

    This deducts MAX_CYCLES_PER_RESPONSE cycles from the canister balance and sets them aside for response processing. This will trap if not sufficient cycles are available.

    Subsequent calls to the following functions set further attributes of that call, until the call is concluded (with ic0.call_perform) or discarded (by returning without calling ic0.call_perform or by starting a new call with ic0.call_new.)

  • ic0.call_on_cleanup : (fun : i32, env : i32) -> ()

    If a cleanup callback (of type (env : i32) -> ()) is specified for this call, it is executed if and only if the reply or the reject callback was executed and trapped (for any reason).

    During the execution of the cleanup function, only a subset of the System API is available (namely ic0.debug_print, ic0.trap and the ic0.stable_* functions). The cleanup function is expected to run swiftly (within a fixed, yet to be specified cycle limit) and serves to free resources associated with the callback.

    If this traps (e.g. runs out of cycles), the state changes from the cleanup function are discarded, as usual, and no further actions are taken related to that call. Canisters likely want to avoid this from happening.

    There must be at most one call to ic0.call_on_cleanup between ic0.call_new and ic0.call_perform.

  • ic0.call_data_append : (src : i32, size : i32) -> ()

    Appends the specified bytes to the argument of the call. Initially, the argument is empty.

    This may be called multiple times between ic0.call_new and ic0.call_perform.

  • ic0.call_cycles_add : (amount : i64) -> ()

    This adds cycles onto a call. See Cycles.

    This may be called multiple times between ic0.call_new and ic0.call_perform.

  • ic0.call_cycles_add128 : (amount_high : i64, amount_low : i64) -> ()

    This adds cycles onto a call. See Cycles.

    This may be called multiple times between ic0.call_new and ic0.call_perform.

  • ic0.call_perform : () -> ( err_code : i32 )

    This concludes assembling the call. It queues the call message to the given destination, but does not actually act on it until the current WebAssembly function returns without trapping.

    If the function returns 0 as the err_code, the IC was able to enqueue the call. In this case, the call will either be delivered, returned because the destination canister does not exist or returned because of an out of cycles condition. This also means that exactly one of the reply or reject callbacks will be executed.

    If the function returns a non-zero value, the call cannot (and will not be) performed. This can happen due to a lack of resources within the IC, but also if it would reduce the current cycle balance to a level below where the canister would be frozen.

    After ic0.call_perform and before the next call to ic0.call_new, all other ic0.call_* function calls trap.

Cycles

Each canister maintains a balance of cycles, which are used to pay for platform usage. Cycles are represented by 128-bit values.

note

This specification currently does not go into details about which actions cost how many cycles and/or when. In general, you must assume that the canister's cycle balance can change arbitrarily between method executions, and during each System API function call, unless explicitly mentioned otherwise.

  • ic0.canister_cycle_balance : () → i64

    Indicates the current cycle balance of the canister. It is the canister balance before the execution of the current message, minus a reserve to pay for the execution of the current message, minus any cycles queued up to be sent via ic0.call_cycles_add. After execution of the message, the IC may add unused cycles from the reserve back to the balance.

    note

    This call traps if the current balance does not fit into a 64-bit value. Canisters that need to deal with larger cycles balances should use ic0.canister_cycles_balance128 instead.

  • ic0.canister_cycle_balance128 : (dst : i32) → ()

    Indicates the current cycle balance of the canister by copying the value at the location dst in the canister memory. It is the canister balance before the execution of the current message, minus a reserve to pay for the execution of the current message, minus any cycles queued up to be sent via ic0.call_cycles_add128. After execution of the message, the IC may add unused cycles from the reserve back to the balance.

    This system call is experimental. It may be changed or removed in the future. Canisters using it may stop working.

  • ic0.msg_cycles_available : () → i64

    Returns the amount of cycles that were transferred by the caller of the current call, and is still available in this message.

    Initially, in the update method entry point, this is the amount that the caller passed to the canister. When cycles are accepted (ic0.msg_cycles_accept), this reports fewer cycles accordingly. When the call is responded to (reply or reject), all available cycles are refunded to the caller, and this will return 0.

    note

    This call traps if the amount of cycles available does not fit into a 64-bit value. Please use ic0.msg_cycles_available128 instead.

  • ic0.msg_cycles_available128 : (dst : i32) → ()

    Indicates the number of cycles transferred by the caller of the current call, still available in this message. The amount of cycles is represented by a 128-bit value. This call copies this value starting at the location dst in the canister memory.

    Initially, in the update method entry point, this is the amount that the caller passed to the canister. When cycles are accepted (ic0.msg_cycles_accept128), this reports fewer cycles accordingly. When the call is responded to (reply or reject), all available cycles are refunded to the caller, and this will report 0 cycles.

    This system call is experimental. It may be changed or removed in the future. Canisters using it may stop working.

  • ic0.msg_cycles_accept : (max_amount : i64) → (amount : i64)

    This moves cycles from the call to the canister balance. It moves as many cycles as possible, up to these constraints:

    • It moves no more cycles than max_amount.

    • It moves no more cycles than available according to ic0.msg_cycles_available, and

    It can be called multiple times, each time possibly adding more cycles to the balance.

    The return value indicates how many cycles were actually moved.

    This system call does not trap.

    tip

    Example: To accept all cycles provided in a call, invoke ic0.msg_cycles_accept(ic0.msg_cycles_available()) in the method handler or a callback handler, before calling reply or reject.

  • ic0.msg_cycles_accept128 : (max_amount_high : i64, max_amount_low : i64, dst : i32) → ()

    This moves cycles from the call to the canister balance. It moves as many cycles as possible, up to these constraints:

    • It moves no more cycles than the amount obtained by combining max_amount_high and max_amount_low. Cycles are represented by 128-bit values.

    • It moves no more cycles than available according to ic0.msg_cycles_available128, and

    It can be called multiple times, each time possibly adding more cycles to the balance.

    This call also copies the amount of cycles that were actually moved starting at the location dst in the canister memory.

    This does not trap.

    This system call is experimental. It may be changed or removed in the future. Canisters using it may stop working.

  • ic0.call_cycles_add : (amount : i64) → ()

    This function moves cycles from the canister balance onto the call under construction, to be transferred with that call.

    The cycles are deducted from the balance as shown by ic0.canister_cycle_balance immediately, and moved back if the call cannot be performed (e.g. if ic0.call_perform signals an error, or if the canister invokes ic0.call_new or returns without calling ic0.call_perform).

    This system call traps if trying to transfer more cycles than are in the current balance of the canister.

  • ic0.call_cycles_add128 : (amount_high : i64, amount_low : i64) → ()

    This function moves cycles from the canister balance onto the call under construction, to be transferred with that call.

    The amount of cycles it moves is represented by a 128-bit value which can be obtained by combining the amount_high and amount_low parameters.

    The cycles are deducted from the balance as shown by ic0.canister_cycles_balance128 immediately, and moved back if the call cannot be performed (e.g. if ic0.call_perform signals an error, or if the canister invokes ic0.call_new or returns without calling ic0.call_perform).

    This traps if trying to transfer more cycles than are in the current balance of the canister.

    This system call is experimental. It may be changed or removed in the future. Canisters using it may stop working.

  • ic0.msg_cycles_refunded : () → i64

    This function can only be used in a callback handler (reply or reject), and indicates the amount of cycles that came back with the response as a refund. The refund has already been added to the canister balance automatically.

note

This call traps if the amount of cycles refunded does not fit into a 64-bit value. In general, it is recommended to use ic0.msg_cycles_refunded128 instead.

  • ic0.msg_cycles_refunded128 : (dst : i32) → ()

    This function can only be used in a callback handler (reply or reject), and indicates the amount of cycles that came back with the response as a refund. The refund has already been added to the canister balance automatically.

    This system call is experimental. It may be changed or removed in the future. Canisters using it may stop working.

Stable memory

Canisters have the ability to store and retrieve data from a secondary memory. The purpose of this stable memory is to provide space to store data beyond upgrades. The interface mirrors roughly the memory-related instructions of WebAssembly, and tries to be forward compatible with exposing this feature as an additional memory.

The stable memory is initially empty.

  • ic0.stable_size : () → (page_count : i32)

    returns the current size of the stable memory in WebAssembly pages. (One WebAssembly page is 64KiB)

    This system call traps if the size of the stable memory exceeds 2^32 bytes.

  • ic0.stable_grow : (new_pages : i32) → (old_page_count : i32)

    tries to grow the memory by new_pages many pages containing zeroes.

    This system call traps if the previous size of the memory exceeds 2^32 bytes.

    If the new size of the memory exceeds 2^32 bytes or growing is unsuccessful, then it returns -1.

    Otherwise, it grows the memory and returns the previous size of the memory in pages.

  • ic0.stable_write : (offset : i32, src : i32, size : i32) → ()

    copies the data referred to by src/size out of the canister and replaces the corresponding segment starting at offset in the stable memory.

    This system call traps if the size of the stable memory exceeds 2^32 bytes.

    It also traps if src+size exceeds the size of the WebAssembly memory or offset+size exceeds the size of the stable memory.

  • ic0.stable_read : (dst : i32, offset : i32, size : i32) → ()

    copies the data referred to by offset/size out of the stable memory and replaces the corresponding bytes starting at dest in the canister memory.

    This system call traps if the size of the stable memory exceeds 2^32 bytes.

    It also traps if dst+size exceeds the size of the WebAssembly memory or offset+size exceeds the size of the stable memory

  • ic0.stable64_size : () → (page_count : i64)

    returns the current size of the stable memory in WebAssembly pages. (One WebAssembly page is 64KiB)

    This system call is experimental. It may be changed or removed in the future. Canisters using it may stop working.

  • ic0.stable64_grow : (new_pages : i64) → (old_page_count : i64)

    tries to grow the memory by new_pages many pages containing zeroes.

    If successful, returns the previous size of the memory (in pages). Otherwise, returns -1.

    This system call is experimental. It may be changed or removed in the future. Canisters using it may stop working.

  • ic0.stable64_write : (offset : i64, src : i64, size : i64) → ()

    Copies the data from location [src, src+size) of the canister memory to location [offset, offset+size) in the stable memory.

    This system call traps if src+size exceeds the size of the WebAssembly memory or offset+size exceeds the size of the stable memory.

    This system call is experimental. It may be changed or removed in the future. Canisters using it may stop working.

  • ic0.stable64_read : (dst : i64, offset : i64, size : i64) → ()

    Copies the data from location [offset, offset+size) of the stable memory to the location [dst, dst+size) in the canister memory.

    This system call traps if dst+size exceeds the size of the WebAssembly memory or offset+size exceeds the size of the stable memory.

    This system call is experimental. It may be changed or removed in the future. Canisters using it may stop working.

System time

The canister can query the IC for the current time.

ic0.time : () -> i64

The time is given as nanoseconds since 1970-01-01. The IC guarantees that

  • the time, as observed by the canister, is monotonically increasing, even across canister upgrades.

  • within an invocation of one entry point, the time is constant.

The times observed by different canisters are unrelated, and calls from one canister to another may appear to travel "backwards in time".

note

While an implementation will likely try to keep the time returned by ic0.time close to the real time, this is not formally part of this specification.

Performance counter

The canister can query the \"performance counter\", which is a deterministic monotonically increasing integer approximating the amount of work the canister has done since the beginning of the current execution.

ic0.performance_counter : (counter_type : i32) -> i64

The argument type decides which performance counter to return:

  • 0 : instruction counter. The number of WebAssembly instructions the system has determined that the canister has executed.

In the future, we might expose more performance counters.

The system resets the counter at the beginning of each Entry points invocation.

The main purpose of this counter is to facilitate in-canister performance profiling.

Certified data

For each canister, the IC keeps track of "certified data", a canister-defined blob. For fresh canisters, this blob is the empty blob ("").

  • ic0.certified_data_set : (src: i32, size : i32) -> ()

    The canister can update the certified data with this call. The passed data must be no larger than 32 bytes. This can be used any number of times.

When executing a query method via a query call (i.e. in non-replicated state), the canister can fetch a certificate that authenticates to third parties the value last set via ic0.certified_data_set.

  • ic0.data_certificate_present : () -> i32

    returns 1 if a certificate is present, and 0 otherwise.

    This will return 1 when called from a query method when invoked via a query call.

    This will return 0 if the query method is executed within replicated execution (e.g. when invoked via an update call or inter-canister call).

  • ic0.data_certificate_size : () -> i32 ic0.data_certificate_copy : (dst: i32, offset: i32, size: i32) -> ()

    Copies the certificate for the current value of the certified data to the canister.

    The certificate is a blob as described in Certification that contains the values at path /canister/<canister_id>/certified_data and at path /time of The system state tree.

    If this certificate includes subnet delegations (possibly nested), then the id of the current canister will be included in each delegation's canister id range.

    This traps if ic0.data_certificate_present() returns 0.

Debugging aids

In a local canister execution environment, the canister needs a way to emit textual trace messages. On the "real" network, these do not do anything.

  • ic0.debug_print : (src : i32, size : i32) -> ()

    When executing in an environment that supports debugging, this copies out the data specified by src and size, and logs, prints or stores it in an environment-appropriate way. The copied data may likely be a valid string in UTF8-encoding, but the environment should be prepared to handle binary data (e.g. by printing it in escaped form). The data does typically not include a terminating \0 or \n.

    Semantically, this function is always a no-op, and never traps, even if the src+size exceeds the size of the memory, or if this function is executed from (start). If the environment cannot perform the print, it just skips it.

Similarly, the System API allows the canister to effectively trap, but give some indication about why it trapped:

  • ic0.trap : (src : i32, size : i32) -> ()

    This function always traps.

    The environment may copy out the data specified by src and size, and log, print or store it in an environment-appropriate way, or include it in system-generated reject messages where appropriate. The copied data may likely be a valid string in UTF8-encoding, but the environment should be prepared to handle binary data (e.g. by printing it in escaped form or substituting invalid characters).

Outlook: Using Host References

The Internet Computer aims to make the most of the WebAssembly platform, and embraces WebAssembly features. With WebAssembly host references, we can make the platform more secure, the interfaces more abstract and more compositional. The above ic0 System API does not yet use WebAssembly host references. Once they become available on our platform, a new version of the System API using host references will be available via the ic module. The changes will be, at least

  1. The introduction of a api_nonce reference, which models the capability to use the System API. It is passed as an argument to canister_init, canister_update <name> etc., and expected as an argument by almost all System API function calls. (The debugging aids remain unconstrained.)

  2. The use of references, instead of binary blobs, to address principals (user ids, canister ids), e.g. in ic0.msg_caller or in ic0.call_new. Additional functions will be provided to convert between the transparent binary representation of principals and references.

  3. Making the builder interface to create calls build calls identified by a reference, rather than having an implicit partial call in the background.

A canister may only use the old or the new interface; the IC detects which interface the canister intends to use based on the names and types of its function imports and exports.

The IC management canister

The interfaces above provide the fundamental ability for external users and canisters to contact other canisters. But the Internet Computer provides additional functionality, such as canister and user management. This functionality is exposed to external users and canisters via the IC management canister.

note

The IC management canister is just a facade; it does not actually exist as a canister (with isolated state, Wasm code, etc.).

The IC management canister address is aaaaa-aa (i.e. the empty blob).

It is possible to use the management canister via external requests (a.k.a. ingress messages). The cost of processing that request is charged to the canister that is being managed. Most methods only permit the controllers to call them. Calls to raw_rand and deposit_cycles are never accepted as ingress messages.

Interface overview

The interface description below, in Candid syntax, describes the available functionality.

type canister_id = principal;
type user_id = principal;
type wasm_module = blob;

type canister_settings = record {
controllers : opt vec principal;
compute_allocation : opt nat;
memory_allocation : opt nat;
freezing_threshold : opt nat;
};

type definite_canister_settings = record {
controllers : vec principal;
compute_allocation : nat;
memory_allocation : nat;
freezing_threshold : nat;
};

type http_header = record { name: text; value: text };

type http_response = record {
status: nat;
headers: vec http_header;
body: blob;
};

type ecdsa_curve = variant { secp256k1; };

type satoshi = nat64;

type bitcoin_network = variant {
mainnet;
testnet;
};

type bitcoin_address = text;

type block_hash = blob;

type outpoint = record {
txid : blob;
vout : nat32
};

type utxo = record {
outpoint: outpoint;
value: satoshi;
height: nat32;
};

type get_utxos_request = record {
address : bitcoin_address;
network: bitcoin_network;
filter: opt variant {
min_confirmations: nat32;
page: blob;
};
};

type get_current_fee_percentiles_request = record {
network: bitcoin_network;
};

type get_utxos_response = record {
utxos: vec utxo;
tip_block_hash: block_hash;
tip_height: nat32;
next_page: opt blob;
};

type get_balance_request = record {
address : bitcoin_address;
network: bitcoin_network;
min_confirmations: opt nat32;
};

type send_transaction_request = record {
transaction: blob;
network: bitcoin_network;
};

type millisatoshi_per_byte = nat64;

service ic : {
create_canister : (record {
settings : opt canister_settings
}) -> (record {canister_id : canister_id});
update_settings : (record {
canister_id : principal;
settings : canister_settings
}) -> ();
install_code : (record {
mode : variant {install; reinstall; upgrade};
canister_id : canister_id;
wasm_module : wasm_module;
arg : blob;
}) -> ();
uninstall_code : (record {canister_id : canister_id}) -> ();
start_canister : (record {canister_id : canister_id}) -> ();
stop_canister : (record {canister_id : canister_id}) -> ();
canister_status : (record {canister_id : canister_id}) -> (record {
status : variant { running; stopping; stopped };
settings: definite_canister_settings;
module_hash: opt blob;
memory_size: nat;
cycles: nat;
idle_cycles_burned_per_day: nat;
});
delete_canister : (record {canister_id : canister_id}) -> ();
deposit_cycles : (record {canister_id : canister_id}) -> ();
raw_rand : () -> (blob);
http_request : (record {
url : text;
max_response_bytes: opt nat64;
method : variant { get; head; post };
headers: vec http_header;
body : opt blob;
transform : opt variant {
function: func (http_response) -> (http_response) query
};
}) -> (http_response);

// Threshold ECDSA signature
ecdsa_public_key : (record {
canister_id : opt canister_id;
derivation_path : vec blob;
key_id : record { curve: ecdsa_curve; name: text };
}) -> (record { public_key : blob; chain_code : blob; });
sign_with_ecdsa : (record {
message_hash : blob;
derivation_path : vec blob;
key_id : record { curve: ecdsa_curve; name: text };
}) -> (record { signature : blob });

// bitcoin interface
bitcoin_get_balance: (get_balance_request) -> (satoshi);
bitcoin_get_utxos: (get_utxos_request) -> (get_utxos_response);
bitcoin_send_transaction: (send_transaction_request) -> ();
bitcoin_get_current_fee_percentiles: (get_current_fee_percentiles_request) -> (vec millisatoshi_per_byte);

// provisional interfaces for the pre-ledger world
provisional_create_canister_with_cycles : (record {
amount: opt nat;
settings : opt canister_settings
}) -> (record {canister_id : canister_id});
provisional_top_up_canister :
(record { canister_id: canister_id; amount: nat }) -> ();
}

The binary encoding of arguments and results are as per Candid specification.

IC method create_canister

Before deploying a canister, the administrator of the canister first has to register it with the IC, to get a canister id (with an empty canister behind it), and then separately install the code.

The optional settings parameter can be used to set the following settings:

  • controllers (vec principal)

    A list of principals. Must be between 0 and 10 in size. This value is assigned to the controllers attribute of the canister.

    Default value: A list containing only the caller of the create_canister call.

  • compute_allocation (nat)

    Must be a number between 0 and 100, inclusively. It indicates how much compute power should be guaranteed to this canister, expressed as a percentage of the maximum compute power that a single canister can allocate. If the IC cannot provide the requested allocation, for example because it is oversubscribed, the call will be rejected.

    Default value: 0

  • memory_allocation (nat)

    Must be a number between 0 and 2^48^ (i.e 256TB), inclusively. It indicates how much memory the canister is allowed to use in total. Any attempt to grow memory usage beyond this allocation will fail. If the IC cannot provide the requested allocation, for example because it is oversubscribed, the call will be rejected. If set to 0, then memory growth of the canister will be best-effort and subject to the available memory on the IC.

    Default value: 0

Until code is installed, the canister is Empty and behaves like a canister that has no public methods.

  • freezing_threshold (nat)

    Must be a number between 0 and 2^64^-1, inclusively, and indicates a length of time in seconds.

    A canister is considered frozen whenever the IC estimates that the canister would be depleted of cycles before freezing_threshold seconds pass, given the canister's current size and the IC's current cost for storage.

    Calls to a frozen canister will be rejected (like for a stopping canister). Additionally, a canister cannot perform calls if that would, due the cost of the call and transferred cycles, would push the balance into frozen territory; these calls fail with ic0.call_perform returning a non-zero error code.

    Default value: 2592000 (approximately 30 days).

IC method update_settings

Only controllers of the canister can update settings. See IC method for a description of settings.

Not including a setting in the settings record means not changing that field. The defaults described above are only relevant during canister creation.

IC method install_code

This method installs code into a canister.

Only controllers of the canister can install code.

  • If mode = install, the canister must be empty before. This will instantiate the canister module and invoke its canister_init method (if present), as explained in Section "Canister initialization", passing the arg to the canister.

  • If mode = reinstall, if the canister was not empty, its existing code and state is removed before proceeding as for mode = install.

    Note that this is different from uninstall_code followed by install_code, as that will forcibly reject all calls awaiting a response.

  • If mode = upgrade, this will perform an upgrade of a non-empty canister as described in Canister upgrades, passing arg to the canister_post_upgrade method of the new instance.

This is atomic: If the response to this request is a reject, then this call had no effect.

note

Some canisters may not be able to make sense of callbacks after upgrades; these should be stopped first, to wait for all outstanding callbacks that are not marked as deleted, or be uninstalled first, to prevent outstanding callbacks from being invoked (by marking the corresponding call contexts as deleted). It is expected that the canister admin (or their tooling) does that separately.

The wasm_module field specifies the canister module to be installed. The system supports multiple encodings of the wasm_module field:

  • If the wasm_module starts with byte sequence [0x00, 'a', 's', 'm'], the system parses wasm_module as a raw WebAssembly binary.

  • If the wasm_module starts with byte sequence [0x1f, 0x8b, 0x08], the system decompresses the contents of wasm_module as a gzip stream according to RFC-1952 and then parses the output as a WebAssembly binary.

IC method uninstall_code

This method removes a canister's code and state, making the canister empty again.

Only controllers of the canister can uninstall code.

Uninstalling a canister's code will reject all calls that the canister has not yet responded to, and drop the canister's code and state. Outstanding responses to the canister will not be processed, even if they arrive after code has been installed again.

The canister is now empty. In particular, any incoming or queued calls will be rejected.

A canister after uninstalling retains its cycles balance, controllers, status, and allocations.

IC method canister_status

Indicates various information about the canister. It contains:

  • The status of the canister. It could be one of running, stopping or stopped.

  • A SHA256 hash of the module installed on the canister. This is null if the canister is empty.

  • The controllers of the canister.

  • The memory size taken by the canister.

  • The cycle balance of the canister.

Only the controllers of the canister can request its status.

IC method stop_canister

The controllers of a canister may stop a canister (e.g., to prepare for a canister upgrade).

Stopping a canister is not an atomic action. The immediate effect is that the status of the canister is changed to stopping (unless the canister is already stopped). The IC will reject all calls to a stopping canister, indicating that the canister is stopping. Responses to a stopping canister are processed as usual. When all outstanding responses to call contexts that are not marked as deleted have been processed (so there are no open call contexts that are not marked as deleted), the canister status is changed to stopped and the management canister responds to the caller of the stop_canister request.

IC method start_canister

A canister may be started by its controllers.

If the canister status was stopped or stopping then the canister status is simply set to running. In the latter case all stop_canister calls which are processing fail (and are rejected).

If the canister was already running then the status stays unchanged.

IC method delete_canister

This method deletes a canister from the IC.

Only controllers of the canister can delete it and the canister must already be stopped. Deleting a canister cannot be undone, any state stored on the canister is permanently deleted and its cycles are discarded. Once a canister is deleted, its ID cannot be reused.

IC method deposit_cycles

This method deposits the cycles included in this call into the specified canister.

There is no restriction on who can invoke this method.

IC method raw_rand

This method takes no input and returns 32 pseudo-random bytes to the caller. The return value is unknown to any part of the IC at time of the submission of this call. A new return value is generated for each call to this method.

IC method ecdsa_public_key

note

The ECDSA API is considered EXPERIMENTAL. Canister developers must be aware that the API may evolve in a non-backward-compatible way.

This method returns a SEC1 encoded ECDSA public key for the given canister using the given derivation path. If the canister_id is unspecified, it will default to the canister id of the caller. The derivation_path is a vector of variable length byte strings. The key_id is a struct specifying both a curve and a name. The availability of a particular key_id depends on implementation.

For curve secp256k1, the public key is derived using a generalization of BIP32 (see ia.cr/2021/1330, Appendix D). To derive (non-hardened) BIP-0032-compatible public keys, each byte string (blob) in the derivation_path must be a 4-byte big-endian encoding of an unsigned integer less than 2^31.

The return result is an extended public key consisting of an ECDSA public_key, encoded in SEC1 compressed form, and a chain_code, which can be used to deterministically derive child keys of the public_key.

This call requires that the ECDSA feature is enabled, and the canister_id meets the requirement of a canister id. Otherwise it will be rejected.

IC method sign_with_ecdsa

note

The ECDSA API is considered EXPERIMENTAL. Canister developers must be aware that the API may evolve in a non-backward-compatible way.

This method returns a new ECDSA signature of the given message_hash that can be separately verified against a derived ECDSA public key. This public key can be obtained by calling ecdsa_public_key with the caller's canister_id, and the same derivation_path and key_id used here.

The signatures are encoded as the concatenation of the SEC1 encodings of the two values r and s. For curve secp256k1, this corresponds to 32-byte big-endian encoding.

This call requires that the ECDSA feature is enabled, the caller is a canister, and message_hash is 32 bytes long. Otherwise it will be rejected.

IC method http_request

note

The IC http_request API is considered EXPERIMENTAL. Canister developers must be aware that the API may evolve in a non-backward-compatible way.

This method makes an HTTP request to a given URL and returns the HTTP response, possibly after a transformation.

The canister should aim to issue idempotent requests, meaning that it must not change the state at the remote server, or the remote server has the means to identify duplicated requests. Otherwise, the risk of failure increases.

The responses for all identical requests must match too. However, a web service could return slightly different responses for identical idempotent requests. For example, it may include some unique identification or a timestamp that would vary across responses.

For this reason, the calling canister can supply a transformation function, which the IC uses to let the canister sanitize the responses from such unique values. The transformation function is executed separately on the corresponding response received for a request. The final response will only be available to the calling canister.

Currently, the GET, HEAD, and POST methods are supported for HTTP requests.

It is important to note the following for the usage of the POST method: - The calling canister must make sure that the remote server is able to handle idempotent requests sent from multiple sources. This may require, for example, to set a certain request header to uniquely identify the request. - There are no confidentiality guarantees on the request content. There is no guarantee that all sent requests are as specified by the canister. If the canister receives a response, then at least one request that was sent matched the canister's request, and the response was to that request.

For security reasons, only HTTPS connections are allowed (URLs must start with https://). The IC uses industry-standard root CA lists to validate certificates of remote web servers.

Each request can specify the maximal expected size for the response from the remote HTTP server. The upper limit on the size of a response defaults to 2MiB if no maximal size value is specified. An error will be returned when the response is larger than the maximal size. The 2MiB size limit also applies to the value returned by the transform function.

The following parameters should be supplied for the call:

  • url - the requested URL

  • max_response_bytes - optional, specifies the maximal size of the response in bytes. Any value less than or equal to 2MiB is accepted. The call will be charged based on this parameter. If not provided, the maximum of 2MiB will be used.

  • method - currently, only GET, HEAD, and POST are supported

  • headers - list of HTTP request headers and their corresponding values

  • transform - an optional function that transforms raw responses to sanitized responses. If provided, the calling canister itself must export this function.

The returned response (and the response provided to the transform function, if specified) contains the following fields:

  • status - the response status (e.g., 200, 404)

  • headers - list of HTTP response headers and their corresponding values

  • body - the response's body

The transform function may, for example, transform the body in any way, add or remove headers, modify headers, etc. When the transform function was invoked due to a canister HTTP request, the caller's identity is the principal of the management canister.

IC method provisional_create_canister_with_cycles

As a provisional method on development instances, the provisional_create_canister_with_cycles method is provided. It behaves as create_canister, but initializes the canister's balance with amount fresh cycles (using DEFAULT_PROVISIONAL_CYCLES_BALANCE if amount = null).

Cycles added to this call via ic0.call_cycles_add128 are returned to the caller.

This method is only available in local development instances.

IC method provisional_top_up_canister

As a provisional method on development instances, the provisional_top_up_canister method is provided. It adds amount cycles to the balance of canister identified by amount.

Cycles added to this call via ic0.call_cycles_add128 are returned to the caller.

Any user can top-up any canister this way.

This method is only available in local development instances.

The IC Bitcoin API

note

The IC Bitcoin API is considered EXPERIMENTAL. Canister developers must be aware that the API may evolve in a non-backward-compatible way.

The Bitcoin functionality is exposed via the management canister. Information about Bitcoin can be found in the Bitcoin developer guides. Invoking the functions of the Bitcoin API will cost cycles. The concrete costs for each function are yet to be determined.

IC method bitcoin_get_utxos

Given a get_utxos_request, which must specify a Bitcoin address and a Bitcoin network (mainnet or testnet), the function returns all unspent transaction outputs (UTXOs) associated with the provided address in the specified Bitcoin network based on the current view of the Bitcoin blockchain available to the Bitcoin component. The UTXOs are returned sorted by block height in descending order.

The following address formats are supported:

  • Pay to public key hash (P2PKH)

  • Pay to script hash (P2SH)

  • Pay to witness public key hash (P2WPKH)

  • Pay to witness script hash (P2WSH)

  • Pay to taproot (P2TR)

If the address is malformed, the call is rejected.

The optional filter parameter can be used to restrict the set of returned UTXOs, either providing a minimum number of confirmations or a page reference when pagination is used for addresses with many UTXOs. In the first case, only UTXOs with at least the provided number of confirmations are returned, i.e., transactions with fewer than this number of confirmations are not considered. In other words, if the number of confirmations is c, an output is returned if it occurred in a transaction with at least c confirmations and there is no transaction that spends the same output with at least c confirmations.

There is an upper bound of 144 on the minimum number of confirmations. If a larger minimum number of confirmations is specified, the call is rejected. Note that this is not a severe restriction as the minimum number of confirmations is typically set to a value around 6 in practice.

It is important to note that the validity of transactions is not verified in the Bitcoin component. The Bitcoin component relies on the proof of work that goes into the blocks and the verification of the blocks in the Bitcoin network. For a newly discovered block, a regular Bitcoin (full) node therefore provides a higher level of security than the Bitcoin component, which implies that it is advisable to set the number of confirmations to a reasonably large value, such as 6, to gain confidence in the correctness of the returned UTXOs.

There is an upper bound of 100,000 UTXOs that can be returned in a single request. For addresses that contain sufficiently large UTXOs, the partial set of the address\' UTXOs are returned along with a page reference.

In the second case, a page reference (a series of bytes) must be provided, which instructs the Bitcoin component to collect UTXOs starting from the corresponding \"page\".

A get_utxos_request without the optional filter results in a request that considers the full blockchain, which is equivalent to setting min_confirmations to 0.

The recommended workflow is to issue a request with the desired number of confirmations. If the next_page field in the response is not empty, there are more UTXOs than in the returned vector. In that case, the page field should be set to the next_page bytes in the subsequent request to obtain the next batch of UTXOs.

IC method bitcoin_get_balance

Given a get_balance_request, which must specify a Bitcoin address and a Bitcoin network (mainnet or testnet), the function returns the current balance of this address in Satoshi (10\^8 Satoshi = 1 Bitcoin) in the specified Bitcoin network. The same address formats as for bitcoin_get_utxos are supported.

If the address is malformed, the call is rejected.

The optional min_confirmations parameter can be used to limit the set of considered UTXOs for the calculation of the balance to those with at least the provided number of confirmations in the same manner as for the bitcoin_get_utxos call.

Given an address and the optional min_confirmations parameter, bitcoin_get_balance iterates over all UTXOs, i.e., the same balance is returned as when calling bitcoin_get_utxos for the same address and the same number of confirmations and, if necessary, using pagination to get all UTXOs for the same tip hash.

IC method bitcoin_send_transaction

Given a send_transaction_request, which must specify a blob of a Bitcoin transaction and a Bitcoin network (mainnet or testnet), several checks are performed:

  • The transaction is well formed.

  • The transaction only consumes unspent outputs with respect to the current (longest) blockchain, i.e., there is no block on the (longest) chain that consumes any of these outputs.

  • There is a positive transaction fee.

If at least one of these checks fails, the call is rejected.

If the transaction passes these tests, the transaction is forwarded to the specified Bitcoin network.

The Bitcoin component periodically forwards the transaction until the transaction appears in a block appended to the blockchain or the transaction times out after 24 hours. As soon as it appears in a block or expires, the Bitcoin component drops the transaction. It follows that the function does not provide any guarantees that a submitted transaction will ever appear in a block.

IC method bitcoin_get_current_fee_percentiles

The transaction fees in the Bitcoin network change dynamically based on the number of pending transactions. It must be possible for a canister to determine an adequate fee when creating a Bitcoin transaction.

This function returns the 100 fee percentiles, measured in millisatoshi/vbyte (1000 millisatoshi = 1 satoshi), over the last 10,000 transactions in the specified network, i.e., over the transactions in the last approximately 4-10 blocks.

Certification

Some parts of the IC state are exposed to users in a tamperproof way via certification: the IC can reveal a partial state tree which includes just the data of interest, together with a signature on the root hash of the state tree. This means that a user can be sure that the response is correct, even if the user happens to be communicating with a malicious node, or has received the certificate via some other untrusted way.

To validate a value using a certificate, the user conceptually

  1. checks the validity of the partial tree using verify_cert,

  2. looks up the value in the certificate using lookup at a given path, which uses the subroutine lookup_path on the certificate's tree

This mechanism is used in the read_state request type, and eventually also for other purposes.

Root of trust

The root of trust is the root public key, which must be known to the user a priori. In a local canister execution environment, the key can be fetched via the /api/v2/status endpoint.

Certificate

A certificate consists of

  • a tree

  • a signature on the tree root hash valid under some public key

  • an optional delegation that links that public key to root public key.

The IC will certify states by issuing certificates where the tree is a partial state tree. The state tree can be pruned by replacing subtrees with their root hashes (yielding a new and potentially smaller but still valid certificate) to only include paths pertaining to relevant data but still preserving enough information to recover the tree root hash.

More formally, a certificate is described by the following data structure:

Certificate = {
tree : HashTree
signature : Signature
delegation : NoDelegation | Delegation
}
HashTree
= Empty
| Fork HashTree HashTree
| Labeled Label HashTree
| Leaf blob
| Pruned Hash
Label = Blob
Hash = Blob
Signature = Blob

A certificate is validated with regard to the root of trust by the following algorithm (which uses check_delegation defined in Delegation):

verify_cert(cert) =
let root_hash = reconstruct(cert.tree)
let der_key = check_delegation(cert.delegation) // see section Delegations below
bls_key = extract_der(der_key)
verify_bls_signature(bls_key, cert.signature, domain_sep("ic-state-root") · root_hash)

reconstruct(Empty) = H(domain_sep("ic-hashtree-empty"))
reconstruct(Fork t1 t2) = H(domain_sep("ic-hashtree-fork") · reconstruct(t1) · reconstruct(t2))
reconstruct(Labeled l t) = H(domain_sep("ic-hashtree-labeled") · l · reconstruct(t))
reconstruct(Leaf v) = H(domain_sep("ic-hashtree-leaf") · v)
reconstruct(Pruned h) = h

domain_sep(s) = byte(|s|) · s

where H is the SHA-256 hash function,

verify_bls_signature : PublicKey -> Signature -> Blob -> Bool

is the BLS signature verification function, ciphersuite BLS_SIG_BLS12381G1_XMD:SHA-256_SSWU_RO_NUL_. See that document also for details on the encoding of BLS public keys and signatures, and

extract_der : Blob -> Blob

implements DER decoding of the public key, following RFC4580 using OID 1.3.6.1.4.1.44668.5.3.1.2.1 for the algorithm and 1.3.6.1.4.1.44668.5.3.2.1 for the curve.

All state trees include the time at path /time (see Time). Users that get a certificate with a state tree can look up the timestamp to guard against working on obsolete data.

Lookup

Given a (verified) tree, the user can fetch the value at a given path, which is a sequence of labels (blobs). In this document, we write paths suggestively with slashes as separators; the actual encoding is not actually using slashes as delimiters.

The following algorithm looks up a path in a certificate, and returns either

  • the value

  • Absent, if the value is guaranteed to be absent in the original state tree,

  • Unknown, if this partial view does not include information about this path, or

  • Error, if the path does not make sense for this certificate:

lookup(path, cert) = lookup_path(path, cert.tree)

lookup_path([], Empty) = Absent
lookup_path([], Leaf v) = v
lookup_path([], Pruned _) = Unknown
lookup_path([], Labeled _ _) = Error
lookup_path([], Fork _ _) = Error

lookup_path(l::ls, tree) =
match find_label(l, flatten_forks(tree)) with
| Absent -> Absent
| Unknown -> Unknown
| Error -> Error
| Found subtree -> lookup_path ls subtree

flatten_forks(Empty) = []
flatten_forks(Fork t1 t2) = flatten_forks(t1) · flatten_forks(t2)
flatten_forks(t) = [t]

find_label(l, _ · Labeled l1 t · _) | l == l1 = Found t
find_label(l, _ · Labeled l1 _ · Labeled l2 _ · _) | l1 < l < l2 = Absent
find_label(l, Labeled l2 _ · _) | l < l2 = Absent
find_label(l, _ · Labeled l1 _ ) | l1 < l = Absent
find_label(l, [Leaf _]) = Absent
find_label(l, []) = Absent
find_label(l, _) = Unknown

The IC will only produce well-formed state trees, and the above algorithm assumes well-formed trees. These have the property that labeled subtrees appear in strictly increasing order of labels, and are not mixed with leaves. More formally:

well_formed(tree) =
(tree = Leaf _) ∨ (well_formed_forest(flatten_forks(tree)))

well_formed_forest(trees) =
strictly_increasing([l | Label l _ ∈ trees]) ∧
∀ Label _ t ∈ trees. well_formed(t) ∧
∀ t ∈ trees. t ≠ Leaf _

Delegation

The root key can delegate certification authority to other keys.

A certificate by the root subnet does not have a delegation field. A certificate by other subnets include a delegation, which is itself a certificate that proves that the subnet is listed in the root subnet's state tree (see Subnet information), and reveals its public key.

note

The nested certificate typically does not itself again contain a delegation, although there is no reason why agents should enforce that property.

Delegation =
Delegation {
subnet_id : Principal;
certificate : Certificate;
}

A chain of delegations is verified using the following algorithm, which also returns the delegated key (a DER-encoded BLS key):

check_delegation(NoDelegation) : public_bls_key =
return root_public_key
check_delegation(Delegation d) : public_bls_key =
verify_cert(d.certificate)
return lookup(["subnet",d.subnet_id,"public_key"],d.certificate)

where root_public_key is the a priori known root key.

Delegations are scoped, i.e., they indicate which set of canister principals the delegatee subnet may certify for. This set can be obtained from a delegation d using lookup(["subnet",d.subnet_id,"canister_ranges"],d.certificate), which must be present, and is encoded as described in Subnet information. The various applications of certificates describe if and how the subnet scope comes into play.

Encoding of certificates

The binary encoding of a certificate is a CBOR value according to the following CDDL. You can also download the file.

The values in the The system state tree are encoded to blobs as follows:

  • natural numbers are leb128-encoded.

  • text values are UTF-8-encoded

  • blob values are encoded as is

Example

Consider the following tree-shaped data (all single character strings denote labels, all other denote values)

─┬╴ "a" ─┬─ "x" ─╴"hello"
│ └╴ "y" ─╴"world"
├╴ "b" ──╴ "good"
├╴ "c"
└╴ "d" ──╴ "morning"

A possible hash tree for this labeled tree might be, where denotes a fork. This is not a typical encoding (a fork with Empty on one side can be avoided), but it is valid.

─┬─┬╴"a" ─┬─┬╴"x" ─╴"hello"
│ │ │ └╴Empty
│ │ └╴ "y" ─╴"world"
│ └╴"b" ──╴"good"
└─┬╴"c" ──╴Empty
└╴"d" ──╴"morning"

This tree has the following CBOR encoding

8301830183024161830183018302417882034568656c6c6f810083024179820345776f726c6483024162820344676f6f648301830241638100830241648203476d6f726e696e67

and the following root hash

eb5c5b2195e62d996b84c9bcc8259d19a83786a2f59e0878cec84c811f669aa0

Pruning this tree with the following paths

  /a/y
/ax
/d

would lead to this tree (with pruned subtree represented by their hash):

─┬─┬╴"a" ─┬─ 1B4FEFF9BEF8131788B0C9DC6DBAD6E81E524249C879E9F10F71CE3749F5A638
│ │ └╴ "y" ─╴"world"
│ └╴"b" ──╴7B32AC0C6BA8CE35AC82C255FC7906F7FC130DAB2A090F80FE12F9C2CAE83BA6
└─┬╴EC8324B8A1F1AC16BD2E806EDBA78006479C9877FED4EB464A25485465AF601D
└╴"d" ──╴"morning"

Note that the "b" label is included (without content) to prove the absence of the /ax path.

This tree encodes to CBOR as

83018301830241618301820458201b4feff9bef8131788b0c9dc6dbad6e81e524249c879e9f10f71ce3749f5a63883024179820345776f726c6483024162820458207b32ac0c6ba8ce35ac82c255fc7906f7fc130dab2a090f80fe12f9c2cae83ba6830182045820ec8324b8a1f1ac16bd2e806edba78006479c9877fed4eb464a25485465af601d830241648203476d6f726e696e67

and (obviously) the same root hash.

In the pruned tree, the lookup_path function behaves as follows:

lookup_path(["a", "a"], pruned_tree) = Unknown
lookup_path(["a", "y"], pruned_tree) = Found "world"
lookup_path(["aa"], pruned_tree) = Absent
lookup_path(["ax"], pruned_tree) = Absent
lookup_path(["b"], pruned_tree) = Unknown
lookup_path(["bb"], pruned_tree) = Unknown
lookup_path(["d"], pruned_tree) = Found "morning"
lookup_path(["e"], pruned_tree) = Absent

The HTTP Gateway protocol

This section specifies the HTTP Gateway protocol, which allows canisters to handle conventional HTTP requests.

This feature involves the help of a HTTP Gateway that translates between HTTP requests and the IC protocol. Such a gateway could be a stand-alone proxy, it could be implemented in a web browsers (natively, via plugin or via a service worker) or in other ways. This document describes the interface and semantics of this protocol independent of a concrete Gateway, so that all Gateway implementations can be compatible.

Conceptually, this protocol builds on top of the interface specified in the remainder of this document, and therefore is an "application-level" interface, not a feature of the core Internet Computer system described in the other sections, and could be a separate document. We nevertheless include this protocol in the Internet Computer Interface Specification because of its important role in the ecosystem and due to the importance of keeping multiple Gateway implementations in sync.

Overview

A HTTP request by an HTTP client is handled by these steps:

  1. The Gateway resolves the Host of the request to a canister id.

  2. The Gateway Candid-encodes the HTTP request data.

  3. The Gateway invokes the canister via a query call to http_request.

  4. The canister handles the request and returns a HTTP response, encoded in Candid, together with additional metadata.

  5. If requested by the canister, the Gateway sends the request again via an update call to http_request_update.

  6. If applicable, the Gateway fetches further body data via streaming query calls.

  7. If applicable, the Gateway validates the certificate of the response.

  8. The Gateway sends the response to the HTTP client.

Candid interface

The following interface description, in Candid syntax, describes the expected Canister interface. You can also download the file.

type HeaderField = record { text; text; };

type HttpRequest = record {
method: text;
url: text;
headers: vec HeaderField;
body: blob;
};

type HttpResponse = record {
status_code: nat16;
headers: vec HeaderField;
body: blob;
upgrade : opt bool;
streaming_strategy: opt StreamingStrategy;
};

// Each canister that uses the streaming feature gets to choose their concrete
// type; the HTTP Gateway will treat it as an opaque value that is only fed to
// the callback method

type StreamingToken = /* application-specific type */


type StreamingCallbackHttpResponse = record {
body: blob;
token: opt StreamingToken;
};

type StreamingStrategy = variant {
Callback: record {
callback: func (StreamingToken) -> (opt StreamingCallbackHttpResponse) query;
token: StreamingToken;
};
};

service : {
http_request: (request: HttpRequest) -> (HttpResponse) query;
http_request_update: (request: HttpRequest) -> (HttpResponse);
}

Only canisters that use the "Upgrade to update calls" feature need to provide the http_request_update method.

::: note Canisters not using these features can completely leave out the streaming_strategy and/or upgrade fields in the HttpResponse they return, due to how Candid subtyping works. This might simplify their code. :::

Canister resolution

The Gateway needs to know the canister id of the canister to talk to, and obtains that information from the hostname as follows:

  1. Check that the hostname, taken from the Host field of the HTTP request, is of the form <name>.raw.ic0.app or <name>.ic0.app, or fail.

  2. If the <name> is in the following table, use the given canister ids:

|Canister hostname resolution |-------------------------------------------- | Hostname | Canister id | identity | rdmx6-jaaaa-aaaaa-aaadq-cai | nns | qoctq-giaaa-aaaaa-aaaea-cai | dscvr | h5aet-waaaa-aaaab-qaamq-cai | personhood | g3wsl-eqaaa-aaaan-aaaaa-cai |--------------------------------------------

  1. Else, if <name> is a valid textual encoding of a principal, use that principal as the canister id.

  2. Else fail.

If the hostname was of the form <name>.ic0.app, it is a safe hostname; if it was of the form <name>.raw.ic0.app it is a raw hostname.

Request encoding

The HTTP request is encoded into the HttpRequest Candid structure.

  • The method field contains the HTTP method (e.g. HTTP), in upper case.

  • The url field contains the URL from the HTTP request line, i.e. without protocol or hostname, and including query parameters.

  • The headers field contains the headers of the HTTP request.

  • The body field contains the body of the HTTP request (without any content encodings processed by the Gateway).

Upgrade to update calls

If the canister sets upgrade = opt true in the HttpResponse reply from http_request, then the Gateway ignores all other fields of the reply. The Gateway performs an update call to http_request_update, passing the same HttpRequest record as the argument, and uses that response instead.

The value of the upgrade field returned from http_request_update is ignored.

Response decoding

The Gateway assembles the HTTP response from the given HttpResponse record:

  • The HTTP response status code is taken from the status_code field.

  • The HTTP response headers are taken from the headers field.

  • NOTE: Not all Gateway implementations may be able to pass on all forms of headers. In particular, Service Workers are unable to pass on the Set-Cookie header.
  • ::: note HTTP Gateways may add additional headers. In particular, the following headers may be set: access-control-allow-origin: * access-control-allow-methods: GET, POST, HEAD, OPTIONS access-control-allow-headers: DNT,User-Agent,X-Requested-With,If-Modified-Since,Cache-Control,Content-Type,Range,Cookie access-control-expose-headers: Content-Length,Content-Range x-cache-status: MISS :::
  • The HTTP response body is initialized with the value of the body field, and further assembled as per the streaming protocol.

Response body streaming

The HTTP Gateway protocol has provisions to transfer further chunks of the body data from the canister to the HTTP Gateway, to overcome the message limit of the Internet Computer. This streaming protocol is independent of any possible streaming of data between the HTTP Gateway and the HTTP client. The gateway may assemble the response in whole before passing it on, or pass the chunks on directly, on the TCP or HTTP level, as it sees fit. When the Gateway is certifying the response, it must not pass on uncertified chunks.

If the streaming_strategy field of the HttpResponse is set, the HTTP Gateway then uses further query calls to obtain further chunks to append to the body:

  1. If the function reference in the callback field of the streaming_strategy is not a method of the given canister, the Gateway fails the request.

  2. Else, it makes a query call to the given method, passing the token value given in the streaming_strategy as the argument.

  3. That query method returns a StreamingCallbackHttpResponse. The body therein is appended to the body of the HTTP response. This is repeated as long as the method returns some token in the token field, until that field is null.

:::warn The type of the token value is chosen by the canister; the HTTP Gateway obtains the Candid type of the encoded message from the canister, and uses it when passing the token back to the canister. This generic use of Candid is not covered by the Candid specification, and may not be possible in some cases (e.g. when using "future types"). Canister authors may have to use "simple" types. :::

Response certification

If the hostname was safe, the HTTP Gateway performs certificate validation:

  1. It searches for a response header called Ic-Certificate (case-insensitive).

  2. The value of the header must be a structured header according to RFC 8941 with fields certificate and tree, both being byte sequences.

  3. The certificate must be a valid certificate as per Certification, signed by the root key. If the certificate contains a subnet delegation, the delegation must be valid for the given canister. The timestamp in /time must be recent. The subnet state tree in the certificate must reveal the canister's certified data.

  4. The tree must be a hash tree as per Encoding of certificates.

  5. The root hash of that tree must match the canister's certified data.

  6. The path ["http_assets",<url>], where url is the utf8-encoded url from the HttpRequest must exist and be a leaf. Else, if it does not exist, ["http_assets","/index.html"] must exist and be a leaf.

  7. That leaf must contain the SHA-256 hash of the decoded body. The decoded body is the body of the HTTP response (in particular, after assembling streaming chunks), decoded according to the Content-Encoding header, if present. Supported encodings for Content-Encoding are gzip and deflate.

:::warn The certification protocol only covers the mapping from request URL to response body. It completely ignores the request method and headers, and does not cover the response headers and status code. :::

Abstract behavior

The previous sections describe the interfaces, i.e. outer edges of the Internet Computer, but give only intuitive and vague information in prose about what these interfaces actually do.

The present section aims to address that question with great precision, by describing the abstract state of the whole Internet Computer, and how this state can change in response to API function calls, or spontaneously (modeling asynchronous, distributed or non-deterministic execution).

The design of this abstract specification (e.g. how and where pending messages are stored) are not to be understood to in any way prescribe a concrete implementation or software architecture. The goals here are formal precision and clarity, but not implementability, so this can lead to different ways of phrasing.

Notation

We specify the behavior of the Internet Computer using ad-hoc pseudocode.

The manipulated values are primitive values (numbers, text, binary blobs), aggregate values (lists, unordered lists a.k.a. bags, partial maps, records with fixed fields, named constructors) and functions.

We use a concatenation operator · with various types: to extend sets and maps, or to concatenate lists with lists or lists with elements.

The shape of values is described using a hand-wavy type system. We use Foo = Nat to define type aliases; now Foo can be used instead of Nat. Often, the right-hand side is a more complex type here, e.g. a record, or multiple possible types separated by a vertical bar (|). Partial maps are written as Key ↦ Value and the function type as Argument → Result.

note

All values are immutable! State change is specified by describing the new state, not by changing the existing state.

Record fields are accessed using dot-notation (e.g. S.request_id > 0). To create a new record from an existing record R with some fields changed, the syntax R where field = new_value is used. This syntax can also be used to create new records with some deeply nested field changed: R where some_map[key].field = new_value.

In the state transitions, upper-case variables (S, C, Req_id) are free variables: The state transition may be taken for any possible value of these variables. S always refers to the previous state. A state transition often comes with a list of conditions, which may restrict the values of these free variables. The state after is usually described using the record update syntax by starting with S where.

For example, the condition S.messages = Older_messages · M · Younger_messages says that M is some message in field messages of the record S, and that Younger_messages and Older_messages are the other messages in the state. If the "state after" specifies S with messages = Older_messages · Younger_messages, then the message M is removed from the state.

Abstract state

In this specification, we describe the Internet Computer as a state machine. In particular, there is a single piece of data that describes the complete state of the IC, called S.

Of course, this is a huge simplification: The real Internet Computer is distributed and has a multi-component architecture, and the state is spread over many different components, some physically separated. But this simplification allows us to have a concise description of the behavior, and to easily make global decisions (such as, "is there any pending message"), without having to specify the bookkeeping that allows such global decisions.

Identifiers

Principals (canister ids and user ids) are blobs, but some of them have special form, as explained in Special forms of Principals.

type Principal = Blob

The function

mk_self_authenticating_id : PublicKey -> Principal
mk_self_authenticating_id pk = H(pk) · 0x02

calculates self-authenticating ids.

The function

mk_derived_id : Principal -> Blob -> Principal
mk_derived_id p nonce = H(|p| · p · nonce) · 0x03

calculates derived ids. With |p| we denote the length of the principal, in bytes, encoded as a single byte.

The principal of the anonymous user is fixed:

anonymous_id : Principal
anonymous_id = 0x04

The principal of the management canister is the empty blob (i.e. aaaaa-aa):

ic_principal : Principal = ""

These function domains and fixed values are mutually disjoint.

Method names can be arbitrary pieces of text:

MethodName = Text

Abstract canisters

The WebAssembly System API is relatively low-level, and some of its details (e.g. that the argument data is queried using separate calls, and that closures are represented by a function pointer and a number, that method names need to be mangled) would clutter this section. Therefore, we abstract over the WebAssembly details as follows:

  • The state of a WebAssembly module (memory, tables, globals) is hidden behind an abstract WasmState. The WasmState contains the StableMemory, which can be extracted using pre_upgrade and passed to post_upgrade.

  • A canister module CanisterModule consists of an initial state, and a (pure) function that models function invocation. It either indicates that the canister function traps, or returns a new state together with a description of the invoked asynchronous System API calls.

    WasmState = (abstract)
    StableMemory = (abstract)
    Callback = (abstract)

    Arg = Blob;
    CallerId = Principal;

    Timestamp = Nat;
    Env = {
    time : Timestamp
    balance : Nat;
    freezing_limit : Nat;
    certificate : NoCertificate | Blob
    status : Running | Stopping | Stopped
    }

    RejectCode = Nat
    Response = Reply Blob | Reject (RejectCode, Text)
    MethodCall = {
    callee : CanisterId;
    method_name: MethodName;
    arg: Blob;
    transferred_cycles: Nat;
    callback: Callback;
    }

    UpdateFunc = WasmState -> Trap { cycles_used : Nat; } | Return {
    new_state : WasmState;
    new_calls : List MethodCall;
    new_certified_data : NoCertifiedData | Blob
    response : NoResponse | Response;
    cycles_accepted : Nat;
    cycles_used : Nat;
    }
    QueryFunc = WasmState -> Trap { cycles_used : Nat; } | Return {
    response : Response;
    cycles_used : Nat;
    }
    HeartbeatFunc = WasmState -> Trap { cycles_used : Nat; } | Return {
    new_state : WasmState;
    cycles_used : Nat;
    }

    AvailableCycles = Nat
    RefundedCycles = Nat

    CanisterModule = {
    init : (CanisterId, Arg, CallerId, Env) -> Trap { cycles_used : Nat; } | Return {
    new_state : WasmState;
    cycles_used : Nat;
    }
    pre_upgrade : (WasmState, Principal, Env) -> Trap { cycles_used : Nat; } | Return {
    stable_memory : StableMemory;
    cycles_used : Nat;
    }
    post_upgrade : (CanisterId, StableMemory, Arg, CallerId, Env) -> Trap { cycles_used : Nat; } | Return {
    new_state : WasmState;
    cycles_used : Nat;
    }
    update_methods : MethodName ↦ ((Arg, CallerId, Env, AvailableCycles) -> UpdateFunc)
    query_methods : MethodName ↦ ((Arg, CallerId, Env) -> QueryFunc)
    heartbeat : (Env) -> HeartbeatFunc
    callbacks : (Callback, Response, RefundedCycles, Env, AvailableCycles) -> UpdateFunc
    inspect_message : (MethodName, WasmState, Arg, CallerId, Env) -> Trap { cycles_used : Nat; } | Return {
    status : Accept | Reject;
    cycles_used : Nat;
    }
    }

This high-level interface presents a pure, mathematical model of a canister, and hides the bookkeeping required to provide the System API as seen in Section Canister interface (System API).

The CanisterId parameter of init and post_upgrade is merely passed through to the canister, via the canister.self system call.

The Env parameter provides synchronous read-only access to portions of the system state and canister metadata that are always available.

The parsing of a blob to a canister module and its public and private custom sections is modelled via the (possibly implicitly failing) functions

parse_wasm_mod : Blob -> CanisterModule
parse_public_custom_sections : Blob -> Text ↦ Blob
parse_private_custom_sections : Blob -> Text ↦ Blob

The concrete mapping of this abstract CanisterModule to actual WebAssembly concepts and the System API is described separately in section Abstract Canisters to System API.

Call contexts

The Internet Computer provides certain messaging guarantees: If a user or a canister calls another canister, it will eventually get a single response (a reply or a rejection), even if some canister code along the way fails.

To ensure that only one response is generated, and also to detect when no response can be generated any more, the IC maintains a call context. The needs_to_respond field is set to false once the call has received a response. Further attempts to respond will now fail.

Request = {
nonce : Blob;
ingress_expiry : Nat;
sender : UserId;
canister_id : CanisterId;
method_name : Text;
arg : Blob;
}
CallId = (abstract)
CallOrigin
= FromUser {
request : Request;
}
| FromCanister {
calling_context : CallId;
callback: Callback
}
| FromHeartbeat
CallCtxt = {
canister : CanisterId;
origin : CallOrigin;
needs_to_respond : bool;
deleted : bool;
available_cycles : Nat;
}

Calls and Messages

Calls into and within the IC are implemented as messages passed between canisters. During their lifetime, messages change shape: they begin as a call to a public method, which is resolved to a WebAssembly function that is then executed, potentially generating a response which is then delivered.

Therefore, a message can have different shapes:

Queue = Unordered | Queue { from : System | CanisterId; to : CanisterId }
EntryPoint
= PublicMethod MethodName Principal Blob
| Callback Callback Response RefundedCycles
| Heartbeat

Message
= CallMessage {
origin : CallOrigin;
caller : Principal;
callee : CanisterId;
method_name : Text;
arg : Blob;
transferred_cycles : Nat;
queue : Queue;
}
| FuncMessage {
call_context : CallId;
receiver : CanisterId;
entry_point : EntryPoint;
queue : Queue;
}
| ResponseMessage {
origin : CallOrigin;
response : Response;
refunded_cycles : Nat;
}

The queue field is used to describe the message ordering behavior. Its concrete value is only used to determine when the relative order of two messages must be preserved, and is otherwise not interpreted. Response messages are not ordered, as explained above, so they have no queue field.

A reference implementation would likely maintain a separate list of messages for each such queue to efficiently find eligible messages; this document uses a single global list for a simpler and more concise system state.

API requests

We distinguish between the asynchronous API requests (type Request) passed to /api/v2/…/call, which may be present in the IC state, and the synchronous API requests passed to /api/v2/…/read_state and /api/v2/…/query, which are only ephemeral.

These are the synchronous read messages:

Path = List(Blob)
APIReadRequest
= StateRead = {
nonce : Blob;
ingress_expiry : Nat;
sender : UserId;
paths : List(Path);
}
| CanisterQuery = {
nonce : Blob;
ingress_expiry : Nat;
sender : UserId;
canister_id : CanisterId;
method_name : Text;
arg : Blob;
}

Signed delegations contain the (unsigned) delegation data in a nested record, next to the signature of that data.

PublicKey = Blob
Signature = Blob
SignedDelegation = {
delegation : {
pubkey : PublicKey;
targets : [CanisterId] | Unrestricted;
senders : [Principal] | Unrestricted;
expiration : Timestamp
};
signature : Signature
}

For the signatures in a Request, we assume that the following function implements signature verification as described in Authentication. This function picks the corresponding signature scheme according to the DER-encoded metadata in the public key.

verify_signature : PublicKey -> Signature -> Blob -> Bool

Envelope = {
content : Request | APIReadRequest;
sender_pubkey : PublicKey | NoPublicKey;
sender_sig : Signature | NoSignature;
sender_delegation: [SignedDelegation]
}

The evolution of a Request goes through these states, as explained in Overview of canister calling:

RequestStatus
= Received
| Processing
| Rejected (RejectCode, Text)
| Replied Blob
| Done

A Path may refer to a request by way of a request id, as specified in Request ids:

RequestId = { b ∈ Blob | |b| = 32 }
hash_of_map: Request -> RequestId

The system state

Finally, we can describe the state of the IC as a record having the following fields:

CanState
= EmptyCanister | {
wasm_state : WasmState;
module : CanisterModule;
raw_module : Blob;
public_custom_sections: Text ↦ Blob;
private_custom_sections: Text ↦ Blob;
}
CanStatus
= Running
| Stopping (List (CallOrigin, Nat))
| Stopped
S = {
requests : Request ↦ RequestStatus;
canisters : CanisterId ↦ CanState;
controllers : CanisterId ↦ Set Principal;
freezing_threshold : CanisterId ↦ Nat;
canister_status: CanisterId ↦ CanStatus;
time : CanisterId ↦ Timestamp;
balances: CanisterId ↦ Nat;
certified_data: CanisterId ↦ Blob;
system_time : Timestamp
call_contexts : CallId ↦ CallCtxt;
messages : List Message; // ordered!
root_key : PublicKey
}

To convert CanStatus into status : Running | Stopping | Stopped from Env, we define the following conversion function:

simple_status(Running) = Running
simple_status(Stopping _) = Stopping
simple_status(Stopped) = Stopped

Initial state

The initial state of the IC is

{
requests = ();
canisters = ();
controllers = ();
freezing_threshold = ();
canister_status = ();
time = ();
balances = ();
certified_data = ();
system_time = T;
call_contexts = ();
messages = [];
root_key = PublicKey;
}

for some time stamp T, some DER-encoded BLS public key PublicKey, and using () to denote the empty map or bag.

Invariants

The following is an incomplete list of invariants that should hold for the abstract state S, and are not already covered by the type annotations in this section.

  • No method name is the name of an update and query method in a CanisterModule at the same time:

    ∀ _ ↦ CanState ∈ S.canisters:
    dom(CanState.module.update_methods) ∩ dom(CanState.module.query_methods) = ∅
  • Deleted call contexts were not awaiting a response:

    ∀ Ctxt_id ↦ Ctxt ∈ S.call_contexts:
    if Ctxt.deleted then Ctxt.needs_to_respond = false
  • Responded call contexts have no available_cycles left:

    ∀ Ctxt_id ↦ Ctxt ∈ S.call_contexts:
    if Ctxt.needs_to_respond = false then Ctxt.available_cycles = 0
  • Referenced call contexts exist:

    ∀ CallMessage {origin = FromCanister O, …} ∈ S.messages. O.calling_context ∈ dom(S.call_contexts)
    ∀ ResponseMessage {origin = FromCanister O, …} ∈ S.messages. O.calling_context ∈ dom(S.call_contexts)
    ∀ _ ↦ {needs_to_respond = true, origin = FromCanister O, …} ∈ S.call_contexts: O.calling_context ∈ dom(S.call_contexts)
    ∀ _ ↦ Stopping Origins ∈ S.canister_status: ∀(FromCanister O, _) ∈ Origins. O.calling_context ∈ dom(S.call_contexts)

State transitions

Based on this abstract notion of the state, we can describe the behavior of the IC. There are three classes of behaviors:

  • Asynchronous API requests that are submitted via /api/v2/…/call. These transitions describe checks that the request must pass to be considered received.

  • Spontaneous transitions that model the internal behavior of the IC, by describing conditions on the state that allow the transition to happen, and the state after.

  • Responses to reads (i.e. /api/v2/…/read_state and /api/v2/…/query). By definition, these do not change the state of the IC, and merely describe the response based on the read request (or query, respectively) and the current state.

The state transitions are not complete with regard to error handling. For example, the behavior of sending a request to a non-existent canister is not specified here. For now, we trust implementors to make sensible decisions there.

We model the The IC management canister with one state transition per method. There, we assume a function

candid : Value -> Blob

that represents Candid encoding; this is implicitly taking the method types, as declared in Interface overview, into account. We model the parsing of Candid values in the "Conditions" section using candid as well, by treating it as a non-deterministic function.

Envelope Authentication

The following predicate describes when an envelope E correctly signs the enclosed request with a key belonging to a user U, at time T: It returns which canister ids this envelope may be used at (as a set of principals).

verify_envelope({ content = C }, U, T)
= { p : p is PrincipalId } if U = anonymous_id
verify_envelope({ content = C, sender_pubkey = PK, sender_sig = Sig, sender_delegation = DS}, U, T)
= TS if U = mk_self_authenticating_id E.sender_pubkey
∧ (PK', TS) = verify_delegations(DS, PK, T, { p : p is PrincipalId })
∧ verify_signature ("\x0Aic-request" · hash_of_map(C), PK')

verify_delegations([], PK, T, TS) = (PK, TS)
verify_delegations([D] · DS, PK, T, TS)
= verify_delegations(C, DS, D.pubkey, T, TS ∩ delegation_targets(DS))
if verify_signature PK D.signature ("\x1Aic-request-auth-delegation" · hash_of_map(D.delegation))
∧ D.delegation.expiration ≥ T

delegation_targets(DS)
= if D.targets = Unrestricted
then { p : p is PrincipalId }
else D.targets

Effective canister ids

A Request has an effective canister id according to the rules in Effective canister id:

is_effective_canister_id(Request {canister_id = ic_principal, method = provisional_create_canister_with_cycles, p)
is_effective_canister_id(Request {canister_id = ic_principal, arg = candid({canister_id = p, …}), …}, p)
is_effective_canister_id(Request {canister_id = p, …}, p), if p ≠ ic_principal

API Request submission

After a node accepts a request via /api/v2/canister/<ECID>/call, the request gets added to the IC state as Received.

This may only happen if the signature is valid and is created with a correct key. Due to this check, the envelope is discarded after this point.

Requests that have expired are dropped here.

Ingress message inspection is applied, and messages that are not accepted by the canister are dropped.

The (unspecified) function idle_cycles_burned_rate(S, cid) determines the idle resource consumption rate in cycles per day of the canister with id cid, given its current memory footprint, compute and storage cost, and memory and compute allocation. The function freezing_limit(S, cid) determines the freezing threshold in cycles of the canister with id cid, given its current memory footprint, compute and storage cost, memory and compute allocation, and current freezing_threshold setting. The value freezing_limit(S, cid) is derived from idle_cycles_burned_rate(S, cid) and freezing_threshold as follows:

    freezing_limit(S, cid) = idle_cycles_burned_rate(S, cid) * S.freezing_threshold[cid] / (24 * 60 * 60)

Submitted request

E : Envelope

Conditions

E.content.canister_id ∈ verify_envelope(E, E.content.sender, S.system_time)
E.content ∉ dom(S.requests)
S.system_time <= E.content.ingress_expiry
is_effective_canister_id(E.content, ECID)
( E.content.canister_id = ic_principal
E.content.arg = candid({canister_id = CanisterId, …})
E.content.sender ∈ S.controllers[CanisterId]
E.content.method_name ∈
{ "install_code", "uninstall_code", "update_settings", "start_canister", "stop_canister",
"canister_status", "delete_canister",
"provisional_create_canister_with_cycles", "provisional_top_up_canister" }
) ∨ (
E.content.canister_id ≠ ic_principal
S.canisters[E.content.canister_id] ≠ EmptyCanister
Env = {
time = S.time[E.content.canister_id];
balance = S.balances[E.content.canister_id]
freezing_limit = freezing_limit(S, E.content.canister_id);
certificate = NoCertificate;
status = simple_status(S.canister_status[E.content.canister_id]);
}
S.canisters[E.content.canister_id].module.inspect_message
(E.content.method_name, S.canisters[E.content.canister_id].wasm_state, E.content.arg, E.content.sender, Env) = Return {status = Accept; cycles_used = Cycles_used;}
Cycles_used ≤ S.balances[E.content.canister_id])

State after

S with
requests[E.content] = Received
if E.content.canister_id ≠ ic_principal then
balances[E.content.canister_id] = S.balances[E.content.canister_id] - Cycles_used
note

This is not instantaneous (the IC takes some time to agree it accepts the request) nor guaranteed (a node could just drop the request, or maybe it did not pass validation). But once the request has entered the IC state like this, it will be acted upon.

Request rejection

The IC may reject a received message for internal reasons (high load, low resources) or expiry. The precise conditions are not specified here, but the reject code must indicate this to be a system error.

Conditions:

S.requests[R] = Received
Code = SYS_FATAL or Code = SYS_TRANSIENT

State after

S with
requests[R] = Rejected (Code, Msg)

Initiating canister calls

A first step in processing a canister update call is to create a CallMessage in the message queue.

The request field of the FromUser origin establishes the connection to the API message. One could use the corresponding hash_of_map for this purpose, but this formulation is more abstract.

The IC does not make any guarantees about the order of incoming messages.

Conditions

S.requests[R] = Received
S.system_time <= R.ingress_expiry
C = S.canisters[R.canister_id]

State after

S with
requests[R] = Processing
messages =
CallMessage {
origin = FromUser { request = R };
caller = R.sender;
callee = R.canister_id;
method_name = R.method_name;
arg = R.arg;
transferred_cycles = 0;
queue = Unordered;
} · S.messages

Calls to stopped/stopping/frozen canisters are rejected

A call to a canister which is stopping, stopped, or frozen is automatically rejected.

Conditions

S.messages = Older_messages · CallMessage CM · Younger_messages
(CM.queue = Unordered) or (∀ msg ∈ Older_messages. msg.queue ≠ CM.queue)
S.canister_status[CM.callee] = Stopped or S.canister_status[CM.callee] = Stopping _ or balances[CM.callee] < freezing_limit(S, CM.callee)

State after

S.messages = Older_messages · Younger_messages  ·
ResponseMessage {
origin = CM.origin;
response = Reject (CANISTER_ERROR, "canister not running");
refunded_cycles = CM.transferred_cycles;
}

Call context creation

Before invoking a heartbeat or a message to a public entry point, a call context is created for bookkeeping purposes. For these invocations the canister must be running (so not stopped, or stopping). Additionally, these invocations only happen for \"real\" canisters, not the IC management canister.

This "bookkeeping transition" must be immediately followed by the corresponding "Message execution" transition.

  • Call context creation: Public entry points

    For a message to a public entry point, the method is looked up in the list of exports. This happens for both ingress and inter-canister messages.

    The position of the message in the queue is unchanged.

    Conditions

      S.messages = Older_messages · CallMessage CM · Younger_messages
    S.canisters[CM.callee] ≠ EmptyCanister
    S.canister_status[CM.callee] = Running
    S.balances[CM.callee] ≥ freezing_limit(S, CM.callee) + MAX_CYCLES_PER_MESSAGE
    Ctxt_id ∉ dom(S.call_contexts)

    State after

    S with
    messages =
    Older_messages ·
    FuncMessage {
    call_context = Ctxt_id;
    receiver = CM.callee;
    entry_point = PublicMethod CM.method_name CM.caller CM.arg;
    queue = CM.queue;
    } ·
    Younger_messages
    call_contexts[Ctxt_id] = {
    canister = CM.callee;
    origin = CM.origin;
    needs_to_respond = true;
    deleted = false;
    available_cycles = CM.transferred_cycles;
    }
    balances[CM.callee] = S.balances[CM.callee] - MAX_CYCLES_PER_MESSAGE
  • Call context creation: Heartbeat

    If canister C exports a method with name canister_heartbeat, the IC will create the corresponding call context.

    Conditions

    S.canisters[C] ≠ EmptyCanister
    S.canister_status[C] = Running
    balances[C] ≥ freezing_limit(S, C) + MAX_CYCLES_PER_MESSAGE
    Ctxt_id ∉ dom(S.call_contexts)

    State after

    S with
    messages =
    FuncMessage {
    call_context = Ctxt_id;
    receiver = C;
    entry_point = Heartbeat;
    queue = Queue { from = System; to = C };
    }
    · S.messages
    call_contexts[Ctxt_id] = {
    canister = C;
    origin = FromHeartbeat;
    needs_to_respond = false;
    deleted = false;
    available_cycles = 0;
    }
    balances[C] = S.balances[C] - MAX_CYCLES_PER_MESSAGE

The IC can execute any message that is at the head of its queue, i.e. there is no older message with the same abstract queue field. The actual message execution, if successful, may enqueue further messages and --- if the function returns a response --- record this response. The new call and response messages are enqueued at the end.

Note that new messages are executed only if the canister is Running and is not frozen.

Message execution

The transition models the actual execution of a message, whether it is an initial call to a public method or a response. In either case, a call context already exists (see transition "Call context creation").

Conditions

S.messages = Older_messages · FuncMessage M · Younger_messages
(M.queue = Unordered) or (∀ msg ∈ Older_messages. msg.queue ≠ M.queue)
S.canisters[M.receiver] ≠ EmptyCanister
Mod = S.canisters[M.receiver].module

Is_response = M.entry_point == Callback _ _ _

Env = {
time = S.time[M.receiver];
balance = S.balances[M.receiver]
freezing_limit = freezing_limit(S, M.receiver);
certificate = NoCertificate;
status = simple_status(S.canister_status[M.receiver]);
}

Available = S.call_contexts[M.call_contexts].available_cycles
( M.entry_point = PublicMethod Name Caller Arg
(F = Mod.update_methods[Name](Arg, Caller, Env, Available)) or (F = query_as_update(Mod.query_methods[Name], Arg, Caller, Env))
)
or
( M.entry_point = Callback Callback Response RefundedCycles
F = Mod.callbacks(Callback, Response, RefundedCycles, Env, Available)
)
or
( M.entry_point = Heartbeat
F = heartbeat_as_update(Mod.heartbeat, Env)
)

R = F(S.canisters[M.receiver].wasm_state)

State after

    if
R = Return res
res.cycles_used ≤ (if Is_response then MAX_CYCLES_PER_RESPONSE else MAX_CYCLES_PER_MESSAGE)
res.cycles_accepted ≤ Available
(res.cycles_used + ∑ [ MAX_CYCLES_PER_RESPONSE + call.transferred_cycles | call ∈ res.new_calls ]) ≤
(S.balances[M.receiver] + res.cycles_accepted + (if Is_response then MAX_CYCLES_PER_RESPONSE else MAX_CYCLES_PER_MESSAGE))
New_balance =
(S.balances[M.receiver] + res.cycles_accepted + (if Is_response then MAX_CYCLES_PER_RESPONSE else MAX_CYCLES_PER_MESSAGE))
- (res.cycles_used + ∑ [ MAX_CYCLES_PER_RESPONSE + call.transferred_cycles | call ∈ res.new_calls ])
New_balance ≥ if Is_response then 0 else freezing_limit(S, M.receiver);
(res.response = NoResponse) or S.call_contexts[M.call_context].needs_to_respond
then
S with
canisters[M.receiver].wasm_state = res.new_state;
messages =
Older_messages ·
Younger_messages ·
[ CallMessage {
origin = FromCanister {
call_context = M.call_context;
callback = call.callback
};
caller = M.receiver;
callee = call.callee;
method_name = call.method_name;
arg = call.arg;
transferred_cycles = call.transferred_cycles
queue = Queue { from = M.receiver; to = call.callee };
}
| call ∈ res.new_calls ] ·
[ ResponseMessage {
origin = S.call_contexts[M.call_context].origin
response = res.response;
refunded_cycles = Available - res.cycles_accepted;
}
| res.response ≠ NoResponse ]

if res.response = NoResponse:
call_contexts[M.call_context].available_cycles = Available - res.cycles_accepted
else
call_contexts[M.call_context].needs_to_respond = false
call_contexts[M.call_context].available_cycles = 0

if res.new_certified_data ≠ NoCertifiedData:
certified_data[M.receiver] = res.new_certified_data

balances[M.receiver] = New_balance
else
S with
messages = Older_messages · Younger_messages
balances[M.receiver] =
(S.balances[M.receiver] + (if Is_response then MAX_CYCLES_PER_RESPONSE else MAX_CYCLES_PER_MESSAGE))
- min (R.cycles_used, (if Is_response then MAX_CYCLES_PER_RESPONSE else MAX_CYCLES_PER_MESSAGE))

Depending on whether this is a call message and a response messages, we have either set aside MAX_CYCLES_PER_MESSAGE or MAX_CYCLES_PER_RESPONSE, either in the call context creation rule or the Callback invocation rule.

The cycle consumption of executing this message is modeled via the unspecified Cycles_used variable; the variable takes some value between 0 and MAX_CYCLES_PER_MESSAGE/MAX_CYCLES_PER_RESPONSE (for call execution and response execution, respectively).

This transition detects certain behavior that will appear as a trap (and which an implementation may implement by trapping directly in a system call):

  • Responding if the present call context does not need to be responded to

  • Accepting more cycles than are available on the call context

  • Sending out more cycles than available to the canister

  • Consuming more cycles than allowed (and reserved)

If message execution traps (in the sense of a Wasm function), the message gets dropped. No response is generated (as some other message may still fulfill this calling context). Any state mutation is discarded. If the message was a call, the associated cycles are held by its associated call context and will be refunded to the caller, see Call context starvation.

If message execution returns (in the sense of a Wasm function), the state is updated and possible outbound calls and responses are enqueued.

Note that returning does not imply that the call associated with this message now succeeds in the sense defined in section responding; that would require a (unique) call to ic0.reply. Note also that the state changes are persisted even when the IC is set to synthesize a CANISTER_ERROR reject immediately afterward (which happens when this returns without calling ic0.reply or ic0.reject, the corresponding call has not been responded to and there are no outstanding callbacks, see Call context starvation).

The functions query_as_update and heartbeat_as_update turns a query function resp the heartbeat into an update function; this is merely a notational trick to simplify the rule:

query_as_update(f, arg, env) = λ wasm_state →
match f(arg, env)(wasm_state) with
Trap trap → Trap trap
Return res → Return {
new_state = wasm_state;
new_calls = [];
new_certified_data = NoCertifiedData;
response = res.response;
cycles_accepted = 0;
cycles_used = res.cycles_used;
}

heartbeat_as_update(f, env) = λ wasm_state →
match f(env)(wasm_state) with
Trap trap → Trap trap
Return res → Return {
new_state = res.new_state;
new_calls = [];
new_certified_data = NoCertifiedData;
response = NoResponse;
cycles_accepted = 0;
cycles_used = res.cycles_used;
}

Note that by construction, a query function will either trap or return with a response; it will never send calls, and it will never change the state of the canister.

Call context starvation

If the call context is not for heartbeat and there is no call, downstream calling context or response that could possibly fulfill a calling context, then a reject is synthesized. The error message below is not indicative. In particular, if the IC has an idea about why this starved, it can put that in there (e.g. the initial message handler trapped with an out-of-memory access).

Conditions

        S.call_contexts[Ctxt_id].needs_to_respond = true
S.call_contexts[Ctxt_id].origin ≠ FromHeartbeat
∀ CallMessage {origin = FromCanister O, …} ∈ S.messages. O.calling_context ≠ Ctxt_id
∀ ResponseMessage {origin = FromCanister O, …} ∈ S.messages. O.calling_context ≠ Ctxt_id
∀ _ ↦ {needs_to_respond = true, origin = FromCanister O, …} ∈ S.call_contexts: O.calling_context ≠ Ctxt_id

State after

S with
call_contexts[Ctxt_id].needs_to_respond = false
call_contexts[Ctxt_id].available_cycles = 0
messages =
S.messages ·
ResponseMessage {
origin = S.call_contexts[Ctxt_id].origin;
response = Reject (CANISTER_ERROR, "starvation");
refunded_cycles = S.call_contexts[Ctxt_id].available_cycles
}

Call context removal

If there is no call, downstream calling context, or response that references a call context, and the call context has been replied to or the call context corresponds to a heartbeat that had already been executed, then the call context can be removed.

Conditions

(
S.call_contexts[Ctxt_id].needs_to_respond = false
) or
(
S.call_contexts[Ctxt_id].origin = FromHeartbeat
∀ FuncMessage M ∈ S.messages. M.call_context ≠ Ctxt_id
)
∀ CallMessage {origin = FromCanister O, …} ∈ S.messages. O.calling_context ≠ Ctxt_id
∀ ResponseMessage {origin = FromCanister O, …} ∈ S.messages. O.calling_context ≠ Ctxt_id
∀ _ ↦ {needs_to_respond = true, origin = FromCanister O, …} ∈ S.call_contexts: O.calling_context ≠ Ctxt_id
∀ _ ↦ Stopping Origins ∈ S.canister_status: ∀(FromCanister O, _) ∈ Origins. O.calling_context ≠ Ctxt_id

State after

S with
call_contexts[Ctxt_id] = (deleted)

IC Management Canister: Canister creation

The IC chooses an appropriate canister id and instantiates a new (empty) canister identified by this id. The controllers are set such that the sender of this request is the only controller, unless the settings say otherwise. All cycles on this call are now the canister's initial cycles.

This is also when the System Time of the new canister starts ticking.

The compute_allocation and memory_allocation settings are ignored in this abstract model of the Internet Computer, as it does not address questions of performance or scheduling.

Conditions

S.messages = Older_messages · CallMessage M · Younger_messages
(M.queue = Unordered) or (∀ msg ∈ Older_messages. msg.queue ≠ M.queue)
M.callee = ic_principal
M.method_name = 'create_canister'
M.arg = candid(A)
is_system_assigned CanisterId
CanisterId ∉ dom(S.canisters)

State after

S with
canisters[CanisterId] = EmptyCanister
time[CanisterId] = CurrentTime
if A.settings.controllers is not null:
controllers[CanisterId] = A.settings.controllers
else:
controllers[CanisterId] = [M.caller]
freezing_threshold[CanisterId] = 2592000
balances[CanisterId] = M.transferred_cycles
certified_data[CanisterId] = ""
messages = Older_messages · Younger_messages ·
ResponseMessage {
origin = M.origin
response = Reply (candid({canister_id = CanisterId}))
refunded_cycles = 0
}
canister_status[CanisterId] = Running

This uses the predicate

is_system_assigned : Principal -> Bool

which characterizes all system-assigned ids.

To avoid clashes with potential user ids or is derived from users or canisters, we require (somewhat handwavy) that

  • is_system_assigned (mk_self_authenticating_id pk) = false for possible public keys pk and

  • is_system_assigned (mk_derived_id p dn) = false for any p that could be a user id or canister id.

  • is_system_assigned p = false for |p| > 29.

  • is_system_assigned ic_principal = false.

IC Management Canister: Changing settings

Only the controllers of the given canister can update the canister settings.

The compute_allocation and memory_allocation settings are ignored in this abstract model of the Internet Computer, as it does not address questions of performance or scheduling.

Conditions

S.messages = Older_messages · CallMessage M · Younger_messages
(M.queue = Unordered) or (∀ msg ∈ Older_messages. msg.queue ≠ M.queue)
M.callee = ic_principal
M.method_name = 'update_settings'
M.arg = candid(A)
M.caller ∈ S.controllers[A.canister_id]

State after

    S with
if A.settings.controllers is not null:
controllers[A.canister_id] = A.settings.controllers
if A.settings.freezing_threshold is not null:
freezing_threshold[A.canister_id] = A.settings.freezing_threshold
messages = Older_messages · Younger_messages ·
ResponseMessage {
origin = M.origin
response = Reply (candid())
refunded_cycles = M.transferred_cycles
}

IC Management Canister: Canister status

The controllers of a canister can obtain information about the canister.

The Memory_size is the (in this specification underspecified) total size of storage in bytes.

The idle_cycles_burned_per_day is the idle consumption of resources in cycles per day.

Conditions

S.messages = Older_messages · CallMessage M · Younger_messages
(M.queue = Unordered) or (∀ msg ∈ Older_messages. msg.queue ≠ M.queue)
M.callee = ic_principal
M.method_name = 'canister_status'
M.arg = candid(A)
M.caller ∈ S.controllers[A.canister_id]

State after

    S with
messages = Older_messages · Younger_messages ·
ResponseMessage {
origin = M.origin
response = candid({
status = simple_status(S.canister_status[A.canister_id]);
module_hash =
if S.canisters[A.canister_id] = EmptyCanister
then null
else opt (SHA-256(S.canisters[A.canister_id].raw_module));
controllers = S.controllers[A.canister_id];
memory_size = Memory_size;
cycles = S.balances[A.canister_id];
freezing_threshold = S.freezing_threshold[A.canister_id];
idle_cycles_burned_per_day = idle_cycles_burned_rate(S, A.canister_id);
})
refunded_cycles = M.transferred_cycles
}

IC Management Canister: Code installation

Only the controllers of the given canister can install code. This transition installs new code over a canister. This involves invoking the canister_init method (see Canister initialization), which must succeed.

Conditions

        S.messages = Older_messages · CallMessage M · Younger_messages
(M.queue = Unordered) or (∀ msg ∈ Older_messages. msg.queue ≠ M.queue)
M.callee = ic_principal
M.method_name = 'install_code'
M.arg = candid(A)
Mod = parse_wasm_mod(A.wasm_module)
Public_custom_sections = parse_public_custom_sections(A.wasm_module);
Private_custom_sections = parse_private_custom_sections(A.wasm_module);
(A.mode = install and S.canisters[A.canister_id] = EmptyCanister) or A.mode = reinstall
M.caller ∈ S.controllers[A.canister_id]
Env = {
time = S.time[A.canister_id];
balance = S.balances[A.canister_id];
freezing_limit = freezing_limit(S, A.canister_id);
certificate = NoCertificate;
status = simple_status(S.canister_status[A.canister_id]);
}
Mod.init(A.canister_id, A.arg, M.caller, Env) = Return {new_state = New_state; cycles_used = Cycles_used;}
Cycles_used ≤ S.balances[A.canister_id]
dom(Mod.update_methods) ∩ dom(Mod.query_methods) = ∅

State after

    S with
canisters[A.canister_id] = {
wasm_state = New_state;
module = Mod;
raw_module = A.wasm_module;
public_custom_sections = Public_custom_sections;
private_custom_sections = Private_custom_sections;
}
balances[A.canister_id] = S.balances[A.canister_id] - Cycles_used
messages = Older_messages · Younger_messages ·
ResponseMessage {
origin = M.origin;
response = Reply (candid());
refunded_cycles = M.transferred_cycles;
}

IC Management Canister: Code upgrade

Only the controllers of the given canister can install new code. This changes the code of an existing canister, preserving the state in the stable memory. This involves invoking the canister_pre_upgrade method on the old and canister_post_upgrade method on the new canister, which must succeed and must not invoke other methods.

Conditions

        S.messages = Older_messages · CallMessage M · Younger_messages
(M.queue = Unordered) or (∀ msg ∈ Older_messages. msg.queue ≠ M.queue)
M.callee = ic_principal
M.method_name = 'install_code'
M.arg = candid(A)
Mod = parse_wasm_mod(A.wasm_module)
Public_custom_sections = parse_public_custom_sections(A.wasm_module)
Private_custom_sections = parse_private_custom_sections(A.wasm_module)
A.mode = upgrade
M.caller ∈ S.controllers[A.canister_id]
S.canisters[A.canister_id] = { wasm_state = Old_state; module = Old_module, …}
Env = {
time = S.time[A.canister_id];
balance = S.balances[A.canister_id];
freezing_limit = freezing_limit(S, A.canister_id);
certificate = NoCertificate;
status = simple_status(S.canister_status[A.canister_id]);
}
Old_module.pre_upgrade(Old_State, M.caller, Env) = Return {stable_memory = Stable_memory; cycles_used = Cycles_used;}
Mod.post_upgrade(A.canister_id, Stable_memory, A.arg, M.caller, Env) = Return {new_state = New_state; cycles_used = Cycles_used';}
Cycles_used + Cycles_used' ≤ S.balances[A.canister_id]
dom(Mod.update_methods) ∩ dom(Mod.query_methods) = ∅

State after

    S with
canisters[A.canister_id] = {
wasm_state = New_state;
module = Mod;
raw_module = A.wasm_module;
public_custom_sections = Public_custom_sections;
private_custom_sections = Private_custom_sections;
}
balances[A.canister_id] = S.balances[A.canister_id] - (Cycles_used + Cycles_used');
messages = Older_messages · Younger_messages ·
ResponseMessage {
origin = M.origin;
response = Reply (candid());
refunded_cycles = M.transferred_cycles;
}

IC Management Canister: Code uninstallation

Upon uninstallation, the canister is reverted to an empty canister, and all outstanding call contexts are rejected and marked as deleted.

Conditions

S.messages = Older_messages · CallMessage M · Younger_messages
(M.queue = Unordered) or (∀ msg ∈ Older_messages. msg.queue ≠ M.queue)
M.callee = ic_principal
M.method_name = 'uninstall_code'
M.arg = candid(A)
M.caller ∈ S.controllers[A.canister_id]

State after

S with
canisters[A.canister_id] = EmptyCanister
certified_data[A.canister_id] = ""

messages = Older_messages · Younger_messages ·
ResponseMessage {
origin = M.origin
response = Reply (candid())
refunded_cycles = M.transferred_cycles
} ·
[ ResponseMessage {
origin = Ctxt.origin
response = Reject (CANISTER_REJECT, 'Canister has been uninstalled')
refunded_cycles = Ctxt.available_cycles
}
| Ctxt_id ↦ Ctxt ∈ S.call_contexts
, Ctxt.canister = A.canister_id
, Ctxt.needs_to_respond = true
]

for Ctxt_id ↦ Ctxt ∈ S.call_contexts:
if Ctxt.canister = A.canister_id:
call_contexts[Ctxt_id].deleted := true
call_contexts[Ctxt_id].needs_to_respond := false
call_contexts[Ctxt_id].available_cycles := 0

IC Management Canister: Stopping a canister

The controllers of a canister can stop a canister. Stopping a canister goes through two steps. First, the status of the canister is set to Stopping; as explained above, a stopping canister rejects all incoming requests and continues processing outstanding responses. When a stopping canister has no more open call contexts that are not marked as deleted, its status is changed to Stopped and a response is generated. Note that when processing responses, a stopping canister can make calls to other canisters and thus create new call contexts. In addition, a canister which is stopped, or stopping will accept (and respond) to further stop_canister requests.

We encode this behavior via three (types of) transitions:

  1. First, any stop_canister call sets the state of the canister to Stopping; we record in the status the origin (and cycles) of all stop_canister calls which arrive at the canister while it is stopping (or stopped).

  2. Next, when the canister has no open call contexts that are not marked as deleted (so, in particular, all outstanding responses to the canister have been processed or will be discared because the call context has been marked as deleted), the status of the canister is set to Stopped.

  3. Finally, each pending stop_canister call (which are encoded in the status) is responded to, to indicate that the canister is stopped.

Conditions

S.messages = Older_messages · CallMessage M · Younger_messages
(M.queue = Unordered) or (∀ msg ∈ Older_messages. msg.queue ≠ M.queue)
M.callee = ic_principal
M.method_name = 'stop_canister'
M.arg = candid(A)
S.canister_status[A.canister_id] = Running
M.caller ∈ S.controllers[A.canister_id]

State after

S with
messages = Older_messages · Younger_messages
canister_status[A.canister_id] = Stopping [(M.origin, M.transferred_cycles)]

The next two transitions record any additional \'stop_canister\' requests that arrive at a stopping (or stopped) canister in its status.

Conditions

S.messages = Older_messages · CallMessage M · Younger_messages
(M.queue = Unordered) or (∀ msg ∈ Older_messages. msg.queue ≠ M.queue)
M.callee = ic_principal
M.method_name = 'stop_canister'
M.arg = candid(A)
S.canister_status[A.canister_id] = Stopping Origins
M.caller ∈ S.controllers[A.canister_id]

State after

S with
messages = Older_messages · Younger_messages
canister_status[A.canister_id] = Stopping (Origins · [(M.origin, M.transferred_cycles)])

The status of a stopping canister which has no open call contexts that are not marked as deleted is set to Stopped, and all pending stop_canister calls are replied to.

Conditions

        S.canister_status[Canister_id] = Stopping Origins
∀ Ctxt_id. S.call_contexts[Ctxt_id].deleted or S.call_contexts[Ctxt_id].canister ≠ Canister_id

State after

    S with
canister_status[CanisterId] = Stopped
messages = S.Messages ·
[ ResponseMessage {
origin = O
response = Reply (candid())
refunded_cycles = C
}
| (O, C) ∈ Origins
]
note

Sending a stop_canister message to an already stopped canister is acknowledged (i.e. responded with success), but is otherwise a no-op:

Conditions

S.messages = Older_messages · CallMessage M · Younger_messages
(M.queue = Unordered) or (∀ msg ∈ Older_messages. msg.queue ≠ M.queue)
M.callee = ic_principal
M.method_name = 'stop_canister'
M.arg = candid(A)
S.canister_status[A.canister_id] = Stopped
M.caller ∈ S.controllers[A.canister_id]

State after

    S with
messages = Older_messages · Younger_messages ·
ResponseMessage {
origin = M.origin;
response = Reply (candid());
refunded_cycles = M.transferred_cycles;
}

IC Management Canister: Starting a canister

The controllers of a canister can start a stopped canister. If the canister is already running, the command has no effect on the canister.

Conditions


    S.messages = Older_messages · CallMessage M · Younger_messages
(M.queue = Unordered) or (∀ msg ∈ Older_messages. msg.queue ≠ M.queue)
M.callee = ic_principal
M.method_name = 'start_canister'
M.arg = candid(A)
S.canister_status[A.canister_id] = Running or S.canister_status[A.canister_id] = Stopped
M.caller ∈ S.controllers[A.canister_id]

State after

    S with
canister_status[A.canister_id] = Running
messages = Older_messages · Younger_messages ·
ResponseMessage{
origin = M.origin
response = Reply (candid())
refunded_cycles = M.transferred_cycles
}

If the status of the canister was 'stopping', then the canister status is set to running. The pending stop_canister request(s) are rejected.

Conditions

S.messages = Older_messages · CallMessage M · Younger_messages
(M.queue = Unordered) or (∀ msg ∈ Older_messages. msg.queue ≠ M.queue)
M.callee = ic_principal
M.method_name = 'start_canister'
M.arg = candid(A)
S.canister_status[A.canister_id] = Stopping Origins
M.caller ∈ S.controllers[A.canister_id]

State after

    S with
canister_status[A.canister_id] = Running
messages = Older_messages · Younger_messages ·
ResponseMessage{
origin = M.origin
response = Reply (candid())
refunded_cycles = M.transferred_cycles
} ·
[ ResponseMessage {
origin = O
response = Reject (CANISTER_REJECT, 'Canister has been restarted')
refunded_cycles = C
}
| (O, C) ∈ Origins
]

IC Management Canister: Canister deletion

Conditions

  S.messages = Older_messages · CallMessage M · Younger_messages
(M.queue = Unordered) or (∀ msg ∈ Older_messages. msg.queue ≠ M.queue)
M.callee = ic_principal
M.method_name = 'delete_canister'
M.arg = candid(A)
S.canister_status[A.canister_id] = Stopped
M.caller ∈ S.controllers[A.canister_id]

State after

    S with
canisters[A.canister_id] = (deleted)
controllers[A.canister_id] = (deleted)
freezing_threshold[A.canister_id] = (deleted)
canister_status[A.canister_id] = (deleted)
time[A.canister_id] = (deleted)
balances[A.canister_id] = (deleted)
certified_data[A.canister_id] = (deleted)
messages = Older_messages · Younger_messages ·
ResponseMessage {
origin = M.origin
response = Reply (candid())
refunded_cycles = M.transferred_cycles
}

IC Management Canister: Depositing cycles

Conditions

S.messages = Older_messages · CallMessage M · Younger_messages
(M.queue = Unordered) or (∀ msg ∈ Older_messages. msg.queue ≠ M.queue)
M.callee = ic_principal
M.method_name = 'deposit_cycles'
M.arg = candid(A)
A.canister_id ∈ dom(S.balances)

State after

S with
balances[A.canister_id] =
S.balances[A.canister_id] + M.transferred_cycles
messages = Older_messages · Younger_messages ·
ResponseMessage {
origin = M.origin
response = Reply (candid())
refunded_cycles = 0
}

IC Management Canister: Random numbers

The management canister can produce pseudo-random bytes. It always returns a 32-byte blob:

The precise guarantees around the randomness, e.g. unpredictability, are not captured in this formal semantics.

Conditions

S.messages = Older_messages · CallMessage M · Younger_messages
(M.queue = Unordered) or (∀ msg ∈ Older_messages. msg.queue ≠ M.queue)
M.callee = ic_principal
M.method_name = 'raw_rand'
M.arg = candid()
|B| = 32

State after

S with
messages = Older_messages · Younger_messages ·
ResponseMessage {
origin = M.origin
response = Reply (candid(B))
refunded_cycles = M.transferred_cycles
}

IC Management Canister: Canister creation with cycles

This is a variant of create_canister, which sets the initial cycle balance based on the amount argument.

Conditions

S.messages = Older_messages · CallMessage M · Younger_messages
(M.queue = Unordered) or (∀ msg ∈ Older_messages. msg.queue ≠ M.queue)
M.callee = ic_principal
M.method_name = 'provisional_create_canister_with_cycles'
M.arg = candid(A)
is_system_assigned CanisterId
CanisterId ∉ dom(S.canisters)

State after

S with
canisters[CanisterId] = EmptyCanister
time[CanisterId] = CurrentTime
controllers[CanisterId] = [M.caller]
freezing_threshold[CanisterId] = 2592000
balances[CanisterId] = A.amount
certified_data[CanisterId] = ""
messages = Older_messages · Younger_messages ·
ResponseMessage {
origin = M.origin
response = Reply (candid({canister_id = CanisterId}))
transferred_cycles = M.transferred_cycles
}
canister_status[CanisterId] = Running

IC Management Canister: Top up canister

Conditions

S.messages = Older_messages · CallMessage M · Younger_messages
(M.queue = Unordered) or (∀ msg ∈ Older_messages. msg.queue ≠ M.queue)
M.callee = ic_principal
M.method_name = 'provisional_top_up_canister'
M.arg = candid(A)
A.canister_id ∈ dom(S.canisters)

State after

S with
balances[A.canister_id] = S.balances[A.canister_id] + A.amount

Callback invocation

When an inter-canister call has been responded to, we can queue the call to the callback.

This "bookkeeping transition" must be immediately followed by the corresponding "Message execution" transition.

Conditions

S.messages = Older_messages · ResponseMessage RM · Younger_messages
RM.origin = FromCanister {
call_context = Ctxt_id
callback = Callback
}
not S.call_contexts[Ctxt_id].deleted
S.call_contexts[Ctxt_id].canister ∈ dom(S.balances)

State after

S with
balances[S.call_contexts[Ctxt_id].canister] =
S.balances[S.call_contexts[Ctxt_id].canister] + RM.refunded_cycles
messages =
Older_messages ·
FuncMessage {
call_context = Ctxt_id
receiver = S.call_contexts[Ctxt_id].canister
entry_point = Callback Callback RM.response RM.refunded_cycles
queue = Unordered
} ·
Younger_messages

If the responded call context does not exist anymore, because the canister has been uninstalled since, the refunded cycles are still added to the canister balance, but no function invocation is enqueued:

Conditions

S.messages = Older_messages · ResponseMessage RM · Younger_messages
RM.origin = FromCanister {
call_context = Ctxt_id
callback = Callback
}
S.call_contexts[Ctxt_id].deleted

State after

S with
balances[S.call_contexts[Ctxt_id].canister] =
S.balances[S.call_contexts[Ctxt_id].canister] + RM.refunded_cycles + MAX_CYCLES_PER_RESPONSE
messages = Older_messages · Younger_messages

Respond to user request

When an ingress method call has been responded to, we can record the response in the list of queries.

Conditions


S.messages = Older_messages · ResponseMessage RM · Younger_messages
RM.origin = FromUser { request = M }
S.requests[M] = Processing

State after

S with
messages = Older_messages · Younger_messages
requests[M] =
| Replied R if M.response = Reply R
| Rejected (c, R) if M.response = Reject (c, R)

NB: The refunded cycles, RM.refunded_cycles are, by construction, empty.

Request clean up

The IC will keep the data for a completed or rejected request around for a certain, implementation defined amount of time, to allow users to poll for the data. After that time, the data of the request will be dropped:

Conditions

(S.requests[M] = Replied _) or (S.requests[M] = Rejected _)

State after

S with
requests[M] = Done

At the same or some later point, the request will be removed from the state of the IC. This must happen no earlier than the ingress expiry time set in the request.

Conditions

(S.requests[M] = Replied _) or (S.requests[M] = Rejected _) or (S.requests[M] = Done)
M.ingress_expiry < S.system_time

State after

S with
requests[M] = (deleted)

Canister out of cycles

Once a canister runs out of cycles, its code is uninstalled (cf. IC Management Canister: Code uninstallation) and the allocations are set to zero (NB: allocations are currently not modeled in the formal model):

Conditions

S.balances[CanisterId] = 0

State after

S with
canisters[CanisterId] = EmptyCanister
certified_data[Canister_id] = ""

messages = S.messages ·
[ ResponseMessage {
origin = Ctxt.origin
response = Reject (CANISTER_REJECT, 'Canister has been uninstalled')
refunded_cycles = Ctxt.available_cycles
}
| Ctxt_id ↦ Ctxt ∈ S.call_contexts
, Ctxt.canister = CanisterId
, Ctxt.needs_to_respond = true
]

for Ctxt_id ↦ Ctxt ∈ S.call_contexts:
if Ctxt.canister = CanisterId:
call_contexts[Ctxt_id].deleted := true
call_contexts[Ctxt_id].needs_to_respond := false
call_contexts[Ctxt_id].available_cycles := 0

Time progressing and cycle consumption

Time progresses. Abstractly, it does so independently for each canister, and in unspecified intervals.

Conditions

T0 = S.time[CanisterId]
T1 > T0

State after

S with
time[CanisterId] = T1

The canister cycle balance similarly depletes at an unspecified rate, but stays non-negative:

Conditions

B0 = S.balances[CanisterId]
0 ≤ B1 < B0

State after

S with
balances[CanisterId] = B1

Similarly, the system time, used to expire requests, progresses:

Conditions

T0 = S.system_time
T1 > T0

State after

S with
system_time = T1

Query call

Canister query calls to /api/v2/canister/<ECID>/query can be executed directly. They can only be executed against canisters which have a status of Running and are also not frozen.

During the execution of a query call, a certificate is provided to the canister that is valid, contains a current state tree (or "recent enough"; the specification is currently vague about how old the certificate may be) and reveals the canister's Certified Data.

Submitted request

E

Conditions

E.content = CanisterQuery Q
Q.canister_id ∈ verify_envelope(E, Q.sender, S.system_time)
is_effective_canister_id(E.content, ECID)
S.system_time <= Q.ingress_expiry
S.canisters[Q.canister_id] ≠ EmptyCanister
S.canister_status[Q.canister_id] = Running ∧ S.balances[Q.canister_id] >= freezing_limit(S, Q.canister_id)
C = S.canisters[Q.canister_id]
F = C.module.query_methods[Q.method_name]
verify_cert(Cert)
lookup(["canister",Q.canister_id,"certified_data"], Cert) = Found S.certified_data[Q.canister_id]
lookup(["time"], Cert) = Found S.system_time // or “recent enough”
Env = {
time = S.time[Q.receiver];
balance = S.balances[Q.canister_id];
freezing_limit = freezing_limit(S, Q.canister_id);
certificate = Cert;
status = simple_status(S.canister_status[Q.receiver]);
}

Read response:

  • If F(Q.Arg, Q.sender, Env) = Trap trap then

    {status: rejected; reject_code: CANISTER_ERROR, reject_message: <implementation-specific>, error_code: <implementation-specific>}
  • Else if F(Q.Arg, Q.sender, Env) = Return {response = Reject (code, msg); …} then

    {status: rejected; reject_code: <code>: reject_message: <msg>, error_code: <implementation-specific>}
  • Else if F(Q.Arg, Q.sender, Env) = Return {response = Reply R; …} then

    {status: success; reply: { arg :  <R> } }

Certified state reads

The user can read elements of the state tree, using a read_state request to /api/v2/canister/<ECID>/read_state.

Submitted request

E

Conditions

E.content = ReadState RS
TS = verify_envelope(E, RS.sender, S.system_time)
S.system_time <= RS.ingress_expiry
∀ path ∈ RS.paths. may_read_path(S, R.sender, path)
∀ ["request_status", Rid] · _ ∈ RS.paths. ∃ R ∈ S.requests ∧ hash_of_map(R) = Rid ∧ R.canister_id ∈ TS

Read response

A record with

  • {certificate: C}

The predicate may_read_path is defined as follows, implementing the access control outlined in Request: Read state:

may_read_path(S, _, ["time"]) = True
may_read_path(S, _, ["request_status", Rid] · _) =
if ∃ R ∈ S.requests ∧ hash_of_map(R) = Rid
then RS.sender == R.sender ∧ is_effective_canister_id(R, ECID)
else True
may_read_path(S, _, ["canister", cid, "module_hash"]) = cid == ECID
may_read_path(S, _, ["canister", cid, "controllers"]) = cid == ECID
may_read_path(S, _, ["canister", cid, "metadata", name]) =
if name ∈ dom(S.canisters[cid].public_custom_sections)
then cid == ECID
else if name ∈ dom(S.canisters[cid].private_custom_sections)
then cid == ECID ∧ RS.sender ∈ S.controllers[cid]
else False
may_read_path(S, _, _) = False

The response is a certificate cert, as specified in Certification, which passes verify_cert (assuming S.root_key as the root of trust), and where for every path documented in The system state tree that is a suffix of a path in RS.paths or of ["time"], we have

lookup(path, cert) = lookup_in_tree(path, state_tree(S))

where state_tree constructs the a labeled tree from the IC state S and the (so far underspecified) set of subnets subnets, as per The system state tree

state_tree(S) = {
"time": S.system_time;
"request_id": { request_id(R): request_status_tree(S) | (R ↦ S) ∈ S.requests };
"canister":
{ canister_id :
{ "module_hash" : SHA256(C.raw_module) | if C ≠ EmptyCanister } ∪
{ "controllers" : CBOR(S.controllers[canister_id]) } ∪
{ "metadata": { name: blob | (name, blob) ∈ S.canisters[canister_id].public_custom_sections ∪ S.canisters[canister_id].private_custom_sections } }
| (canister_id, C) ∈ S.canisters };
"subnet": { subnet_id : { "public_key" : pub } | (subnet_id, subnet_pk) ∈ subnets };
}

request_status_tree(Received) =
{ "status": "received" }
request_status_tree(Processing) =
{ "status": "processing" }
request_status_tree(Rejected (code,msg)) =
{ "status": "rejected"; "reject_code": code; "reject_message": msg, error_code: <implementation-specific>}
request_status_tree(Replied arg) =
{ "status": "replied"; "reply": arg }
request_status_tree(Done) =
{ "status": "Done" }

and where lookup_in_tree is a function that returns the value or Absent as appropriately.

Abstract Canisters to System API

In Section Abstract canisters we introduced an abstraction over the interface to a canister, to avoid cluttering the abstract specification of the Internet Computer from WebAssembly details. In this section, we will fill the gap and explain how the abstract canister interface maps to the concrete System API and the WebAssembly concepts as defined in the WebAssembly specification.

The concrete WasmState

The abstract WasmState above models the WebAssembly store S, which encompasses the functions, tables, memories and globals of the WebAssembly program, plus additional data maintained by the IC, such as the stable memory:

WasmState = {
store : S; // a store as per WebAssembly spec
self_id : CanId;
stable_mem : Blob
}

As explained in Section "WebAssembly module requirements", the WebAssembly module imports at most one memory and at most one table; in the following, the memory (resp. table) and the fields mem and table of S refer to that. Any system call that accesses the memory (resp. table) will trap if the module does not import the memory (resp. table).

We model mem as an array of bytes, and table as an array of execution functions.

The abstract Callback type above models an entry point for responses:

Closure = {
fun : i32,
env : i32,
}

Callback = {
on_reply : Closure;
on_reject : Closure;
on_cleanup : Closure | NoClosure;
}

The execution state

We can model the execution of WebAssembly functions as stateful functions that have access to the WebAssembly store. In order to also model the behavior of the system imports, which have access to additional data structures, we extend the state as follows:

Params = {
data : NoData | Blob;
caller : NoCaller | Principal;
reject_code : 0 | SYS_FATAL | SYS_TRANSIENT | …;
reject_message : Text;
sysenv : Env;
cycles_refunded : Nat;
method_name : Text;
}
ExecutionState = {
wasm_state : WasmState;
params : Params;
response : NoResponse | Response;
cycles_accepted : Nat;
cycles_available : Nat;
cycles_used : Nat;
balance : Funds;
reply_params : { arg : Blob };
pending_call : MethodCall | NoPendingCall;
calls : List MethodCall;
new_certified_data : NoCertifiedData | Blob;
ingress_filter : Accept | Reject;
}

This allows us to model WebAssembly functions, including host-provided imports, as functions with implicit mutable access to an ExecutionState, dubbed execution functions. Syntactically, we express this using an implicit argument of type ref ExecutionState in angle brackets (e.g. func<es>(x) for the invocation of a WebAssembly function with type (x : i32) -> ()). The lifetime of the ExecutionState data structure is that of one such function invocation.

:::warn It is nonsensical to pass to an execution function a WebAssembly store S that comes from a different WebAssembly module than one defining the function. :::

The concrete CanisterModule

Finally we can specify the abstract CanisterModule that models a concrete WebAssembly module.

  • The initial_wasm_store mentioned below is the store of the WebAssembly module after instantiation (as per WebAssembly spec) of the WasmModule contained in the canister module, including executing a potential (start) function.

  • For more convenience when creating a new ExecutionState, we define the following partial records:

    empty_params = {
    arg = NoArg;
    caller = NoCaller;
    reject_code = 0;
    reject_message = "";
    cycles_refunded = 0;
    method_name = NoText;
    }

    empty_execution_state = {
    wasm_state = (undefined);
    params = (undefined);
    response = NoResponse;
    cycles_accepted = 0;
    cycles_available = 0;
    cycles_used = 0;
    balance = 0;
    reply_params = { arg = "" };
    pending_call = NoPendingCall;
    calls = [];
    new_certified_data = NoCertifiedData;
    ingress_filter = Reject;
    }
  • The init field of the CanisterModule is defined as follows:

    If the WebAssembly module does not export a function called under the name canister_init, then the argument blob is ignored and the initial_wasm_store is returned:

    init = λ (self_id, arg, caller, sysenv) →
    Return {new_state = { store = initial_wasm_store; self_id = self_id; stable_mem = "" }; cycles_used = 0;}

    Otherwise, if the WebAssembly module exports a function func under the name canister_init, it is

    init = λ (self_id, arg, caller, sysenv) →
    let es = ref {empty_execution_state with
    wasm_state = { store = initial_wasm_store; self_id = self_id; stable_mem = "" }
    params = empty_params with { arg = arg; caller = caller; sysenv }
    balance = sysenv.balance
    }
    try func<es>() with Trap then Trap {cycles_used = es.cycles_used;}
    if es.calls ≠ [] then Trap {cycles_used = es.cycles_used;}
    if es.response ≠ NoResponse then Trap {cycles_used = es.cycles_used;}
    if es.ingress_filter ≠ Reject then Trap {cycles_used = es.cycles_used;}
    Return {new_state = es.wasm_state; cycles_used = es.cycles_used;}

    This formulation checks afterwards that the system calls call.perform or msg.reply were not invoked; an implementation can of course trap as soon as these system calls are invoked.

  • The pre_upgrade field of the CanisterModule is defined as follows:

    If the WebAssembly module does not export a function called under the name canister_pre_upgrade, then it simply returns the stable memory:

    pre_upgrade = λ (old_state, caller, sysenv) → Return {stable_memory = old_state.stable_mem; cycles_used = 0;}

    Otherwise, if the WebAssembly module exports a function func under the name canister_pre_upgrade, it is

    pre_upgrade = λ (old_state, caller, sysenv) →
    let es = ref {empty_execution_state with
    wasm_state = old_state
    params = { empty_params with caller = caller; sysenv }
    balance = sysenv.balance
    }
    try func<es>() with Trap then Trap {cycles_used = es.cycles_used;}
    if es.calls ≠ [] then Trap {cycles_used = es.cycles_used;}
    if es.response ≠ NoResponse then Trap {cycles_used = es.cycles_used;}
    if es.ingress_filter ≠ Reject then Trap {cycles_used = es.cycles_used;}
    Return {stable_memory = es.wasm_state.stable_mem; cycles_used = es.cycles_used;}
  • The post_upgrade field of the CanisterModule is defined as follows:

    If the WebAssembly module does not export a function called under the name canister_post_upgrade, then the argument blob is ignored and the initial_wasm_store is returned:

    post_upgrade = λ (self_id, stable_mem, arg, caller, sysenv) →
    Return {new_state = { store = initial_wasm_store; self_id = self_id; stable_mem = stable_mem }; cycles_used = 0;}

    Otherwise, if the WebAssembly module exports a function func under the name canister_post_upgrade, it is

    post_upgrade = λ (self_id, stable_mem, arg, caller, sysenv) →
    let es = ref {empty_execution_state with
    wasm_state = { store = initial_wasm_store; self_id = self_id; stable_mem = stable_mem }
    params = { empty_params with arg = arg; caller = caller; sysenv }
    balance = sysenv.balance
    }
    try func<es>() with Trap then Trap {cycles_used = es.cycles_used;}
    if es.calls ≠ [] then Trap {cycles_used = es.cycles_used;}
    if es.response ≠ NoResponse then Trap {cycles_used = es.cycles_used;}
    if es.ingress_filter ≠ Reject then Trap {cycles_used = es.cycles_used;}
    Return {new_state = es.wasm_state; cycles_used = es.cycles_used;}
  • The partial map update_methods of the CanisterModule is defined for all method names method for which the WebAssembly program exports a function func named canister_update <method>, and has value

    update_methods[method] = λ (arg, caller, sysenv, available) → λ wasm_state →
    let es = ref {empty_execution_state with
    wasm_state = wasm_state;
    params = empty_params with { arg = arg; caller = caller; sysenv }
    balance = sysenv.balance
    cycles_available = available;
    }
    try func<es>() with Trap then Trap {cycles_used = es.cycles_used;}
    if es.ingress_filter ≠ Reject then Trap {cycles_used = es.cycles_used;}
    Return {
    new_state = es.wasm_state;
    new_calls = es.calls;
    response = es.response;
    cycles_accepted = es.cycles_accepted;
    cycles_used = es.cycles_used;
    new_certified_data = es.new_certified_data;
    }
  • The partial map query_methods of the CanisterModule is defined for all method names method for which the WebAssembly program exports a function func named canister_query <method>, and has value

    query_methods[method] = λ (arg, caller, sysenv) → λ wasm_state →
    let es = ref {empty_execution_state with
    wasm_state = wasm_state;
    params = empty_params with { arg = arg; caller = caller; sysenv }
    balance = sysenv.balance
    }
    try func<es>() with Trap then Trap {cycles_used = es.cycles_used;}
    if es.cycles_accepted ≠ 0 then Trap {cycles_used = es.cycles_used;}
    if es.calls ≠ [] then Trap {cycles_used = es.cycles_used;}
    if es.ingress_filter ≠ Reject then Trap {cycles_used = es.cycles_used;}
    if es.response = NoResponse then Trap {cycles_used = es.cycles_used;}
    Return {
    response = es.response;
    cycles_used = es.cycles_used;
    }

    This formulation checks afterwards that the system call ic0.call_perform was not invoked; an implementation can of course trap already when these system calls have been invoked.

    By construction, the (possibly modified) es.wasm_state is discarded.

  • The function heartbeat of the CanisterModule is defined if the WebAssembly program exports a function func named canister_heartbeat, and has value

    heartbeat = λ (sysenv) → λ wasm_state →
    let es = ref {empty_execution_state with
    wasm_state = wasm_state;
    params = empty_params with { arg = NoArg; caller = NoCaller; sysenv }
    balance = sysenv.balance
    }
    try func<es>() with Trap then Trap {cycles_used = es.cycles_used;}
    if es.cycles_accepted ≠ 0 then Trap {cycles_used = es.cycles_used;}
    if es.ingress_filter ≠ Reject then Trap {cycles_used = es.cycles_used;}
    if es.response ≠ NoResponse then Trap {cycles_used = es.cycles_used;}
    Return {
    new_state = es.wasm_state;
    cycles_used = es.cycles_used;
    }

    otherwise it is

heartbeat = λ (sysenv) → λ wasm_state → Trap
heartbeat = λ (sysenv) → λ wasm_state → Trap {cycles_used = 0;}
  • The function callbacks of the CanisterModule is defined as follows

    callbacks = λ(callbacks, response, refunded_cycles, sysenv, available) → λ wasm_state →
    let params0 = { empty_params with
    sysenv
    cycles_refunded = refund_cycles;
    }
    let (fun, env, params) = match response with
    Reply data ->
    (callbacks.on_reply.fun, callbacks.on_reply.env,
    { params0 with data})
    Reject (reject_code, reject_message)->
    (callbacks.on_reject.fun, callbacks.on_reject.env,
    { params0 with reject_code; reject_message})
    let es = ref {empty_execution_state with
    wasm_state = wasm_state;
    params = params;
    balance = sysenv.balance;
    cycles_available = available;
    }
    try
    if fun > |es.wasm_state.store.table| then Trap
    let func = es.wasm_state.store.table[fun]
    if typeof(func) ≠ func (i32) -> () then Trap

    func<es>(env)
    Return {
    new_state = es.wasm_state;
    new_calls = es.calls;
    response = es.response;
    cycles_accepted = es.cycles_accepted;
    cycles_used = es.cycles_used;
    new_certified_data = es.certified_data;
    }
    with Trap
    if callbacks.on_cleanup = NoClosure then Trap {cycles_used = es.cycles_used;}
    if callbacks.on_cleanup.fun > |es.wasm_state.store.table| then Trap {cycles_used = es.cycles_used;}
    let func = es.wasm_state.store.table[callbacks.on_cleanup.fun]
    if typeof(func) ≠ func (i32) -> () then Trap {cycles_used = es.cycles_used;}

    let es' = ref { empty_execution_state with
    wasm_state = wasm_state;
    }
    try func<es'>(callbacks.on_cleanup.env) with Trap then Trap {cycles_used = es.cycles_used + es'.cycles_used;}
    if es'.cycles_accepted ≠ 0 then Trap {cycles_used = es.cycles_used + es'.cycles_used;}
    if es'.calls ≠ [] then Trap {cycles_used = es.cycles_used + es'.cycles_used;}
    if es'.ingress_filter ≠ Reject then Trap {cycles_used = es.cycles_used + es'.cycles_used;}
    if es'.response ≠ NoResponse then Trap {cycles_used = es.cycles_used + es'.cycles_used;}
    Return {
    new_state = es'.wasm_state;
    new_calls = [];
    response = NoResponse;
    cycles_accepted = 0;
    cycles_used = es.cycles_used + es'.cycles_used;
    }

    Note that if the initial callback handler traps, the cleanup callback (if present) is executed, and the canister has the chance to update its state.

  • The inspect_message field of the CanisterModule is defined as follows.

    If the WebAssembly module does not export a function called under the name canister_inspect_message, then access is always granted:

    inspect_message = λ (method_name, wasm_state, arg, caller, sysenv) →
    Return {status = Accept; cycles_used = 0;}

    Otherwise, if the WebAssembly module exports a function func under the name canister_inspect_message, it is

    inspect_message = λ (method_name, wasm_state, arg, caller, sysenv) →
    let es = ref {empty_execution_state with
    wasm_state = wasm_state;
    params = empty_params with {
    arg = arg;
    caller = caller;
    method_name = method_name;
    sysenv
    }
    balance = sysenv.balance;
    cycles_available = 0; // ingress requests have no funds
    }
    try func<es>() with Trap then Trap {cycles_used = es.cycles_used;}
    if es.calls ≠ [] then Trap {cycles_used = es.cycles_used;}
    if es.response ≠ NoResponse then Trap {cycles_used = es.cycles_used;}
    Return {status = es.ingress_filter; cycles_used = es.cycles_used;};

Helper functions

In the following section, we use the these helper functions

copy_to_canister<es>(dst : i32, offset : i32, size : i32, data : blob) =
if offset+size > |data| then Trap {cycles_used = es.cycles_used;}
if dst+size > |es.wasm_state.store.mem| then Trap {cycles_used = es.cycles_used;}
es.wasm_state.store.mem[dst..dst+size] := data[offset..offset+size]

copy_from_canister<es>(src : i32, size : i32) blob =
if src+size > |es.wasm_state.store.mem| then Trap {cycles_used = es.cycles_used;}
return es.wasm_state.store.mem[src..src+size]

Cycles are represented by 128-bit values so they require 16 bytes of memory.

copy_cycles_to_canister<es>(dst : i32, data : blob) =
let size = 16;
if dst+size > |es.wasm_state.store.mem| then Trap {cycles_used = es.cycles_used;}
es.wasm_state.store.mem[dst..dst+size] := data[0..size]

System imports

Upon instantiation of the WebAssembly module, we can provide the following functions as imports.

The pseudo-code below does not explicitly enforce the restrictions of which imports are available in which contexts; for that the table in Overview of imports is authoritative, and is assumed to be part of the implementation.

ic0.msg_arg_data_size<es>() : i32 =
return |es.params.arg|

ic0.msg_arg_data_copy<es>(dst:i32, offset:i32, size:i32) =
copy_to_canister<es>(dst, offset, size, es.params.arg)

ic0.msg_caller_size() : i32 =
return |es.params.caller|

ic0.msg_caller_copy(dst:i32, offset:i32, size:i32) : i32 =
copy_to_canister<es>(dst, offset, size, es.params.caller)

ic0.msg_reject_code<es>() : i32 =
es.params.reject_code

ic0.msg_reject_msg_size<es>() : i32 =
return |es.params.reject_msg|

ic0.msg_reject_msg_copy<es>(dst:i32, offset:i32, size:i32) : i32 =
copy_to_canister<es>(dst, offset, size, es.params.reject_msg)

ic0.msg_reply_data_append<es>(src : i32, size : i32) =
if es.response ≠ NoResponse then Trap {cycles_used = es.cycles_used;}
es.reply_params.arg := es.reply_params.arg · copy_from_canister<es>(src, size)

ic0.msg_reply<es>() =
if es.response ≠ NoResponse then Trap {cycles_used = es.cycles_used;}
es.response := Reply (es.reply_params.arg)
es.cycles_available := 0

ic0.msg_reject<es>(src : i32, size : i32) =
if es.response ≠ NoResponse then Trap {cycles_used = es.cycles_used;}
es.response := Reject (CANISTER_REJECT, copy_from_canister<es>(src, size))
es.cycles_available := 0

ic0.msg_cycles_available<es>() : i64 =
if es.cycles_available >= 2^64 then Trap {cycles_used = es.cycles_used;}
return es.cycles_available

ic0.msg_cycles_available128<es>(dst : i32) =
let amount = es.cycles_available
copy_cycles_to_canister<es>(dst, amount.to_little_endian_bytes())

ic0.msg_cycles_refunded<es>() : i64 =
if es.params.cycles_refunded >= 2^64 then Trap {cycles_used = es.cycles_used;}
return es.params.cycles_refunded

ic0.msg_cycles_refunded128<es>(dst : i32) =
let amount = es.params.cycles_refunded
copy_cycles_to_canister<es>(dst, amount.to_little_endian_bytes())

ic0.accept_message<es>() =
if es.ingress_filter = Accept then Trap {cycles_used = es.cycles_used;}
es.ingress_filter = Accept

ic0.msg_method_name_size<es>() : i32 =
return |es.method_name|

ic0.msg_method_name_copy<es>(dst : i32, offset : i32, size : i32) : i32 =
copy_to_canister<es>(dst, offset, size, es.params.method_name)

ic0.msg_cycles_accept<es>(max_amount : i64) : i64 =
let amount = min(max_amount, es.cycles_available)
es.cycles_available := es.cycles_available - amount
es.cycles_accepted := es.cycles_accepted + amount
es.balance := es.balance + amount
return amount

ic0.msg_cycles_accept128<es>(max_amount_high : i64, max_amount_low : i64, dst : i32) =
let max_amount = max_amount_high * 2^64 + max_amount_low
let amount = min(max_amount, es.cycles_available)
es.cycles_available := es.cycles_available - amount
es.cycles_accepted := es.cycles_accepted + amount
es.balance := es.balance + amount
copy_cycles_to_canister<es>(dst, amount.to_little_endian_bytes())

ic0.canister_self_size<es>() : i32 =
return |es.wasm_state.self_id|

ic0.canister_self_copy<es>(dst:i32, offset:i32, size:i32) =
copy_to_canister<es>(dst, offset, size, es.wasm_state.self_id)

ic0.canister_cycle_balance<es>() : i64 =
if es.balance >= 2^64 then Trap {cycles_used = es.cycles_used;}
return es.balance

ic0.canister_cycles_balance128<es>(dst : i32) =
let amount = es.balance
copy_cycles_to_canister<es>(dst, amount.to_little_endian_bytes())

ic0.canister_status<es>() : i32 =
match es.params.sysenv.canister_status with
Running -> return 1
Stopping -> return 2
Stopped -> return 3

ic0.call_new<es>(
callee_src : i32,
callee_size : i32,
name_src : i32,
name_size : i32,
reply_fun : i32,
reply_env : i32,
reject_fun : i32,
reject_env : i32,
) =
discard_pending_call<es>()

if es.balance < MAX_CYCLES_PER_RESPONSE then Trap {cycles_used = es.cycles_used;}
es.balance := es.balance - MAX_CYCLES_PER_RESPONSE

callee := copy_from_canister<es>(callee_src, callee_size);
method_name := copy_from_canister<es>(name_src, name_size);

if reply_fun > |es.wasm_state.store.table| then Trap {cycles_used = es.cycles_used;}
if typeof(es.wasm_state.store.table[reply_fun]) ≠ func (anyref, i32) -> () then Trap {cycles_used = es.cycles_used;}

if reject_fun > |es.wasm_state.store.table| then Trap {cycles_used = es.cycles_used;}
if typeof(es.wasm_state.store.table[reject_fun]) ≠ func (anyref, i32) -> () then Trap {cycles_used = es.cycles_used;}

es.pending_call = MethodCall {
callee = callee;
method_name = callee;
arg = "";
transferred_cycles = 0;
callback = Callback {
on_reply = Closure { fun = reply_fun; env = reply_env }
on_reject = Closure { fun = reject_fun; env = reject_env }
on_cleanup = NoClosure
};
}

ic0.call_data_append<es> (src : i32, size : i32) =
if es.pending_call = NoPendingCall then Trap {cycles_used = es.cycles_used;}
es.pending_call.arg := es.pending_call.arg · copy_from_canister<es>(src, size)

ic0.call_on_cleanup<es> (fun : i32, env : i32) =
if fun > |es.wasm_state.store.table| then Trap {cycles_used = es.cycles_used;}
if typeof(es.wasm_state.store.table[fun]) ≠ func (anyref, i32) -> () then Trap {cycles_used = es.cycles_used;}
if es.pending_call = NoPendingCall then Trap {cycles_used = es.cycles_used;}
if es.pending_call.callback.on_cleanup ≠ NoClosure then Trap {cycles_used = es.cycles_used;}
es.pending_call.callback.on_cleanup := Closure { fun = fun; env = env}

ic0.call_cycles_add<es>(amount : i64) =
if es.pending_call = NoPendingCall then Trap {cycles_used = es.cycles_used;}
if es.balance < amount then Trap {cycles_used = es.cycles_used;}

es.balance := es.balance - amount
es.pending_call.transferred_cycles := es.pending_call.transferred_cycles + amount

ic0.call_cycles_add128<es>(amount_high : i64, amount_low : i64) =
let amount = amount_high * 2^64 + amount_low
if es.pending_call = NoPendingCall then Trap {cycles_used = es.cycles_used;}
if es.balance < amount then Trap {cycles_used = es.cycles_used;}

es.balance := es.balance - amount
es.pending_call.transferred_cycles := es.pending_call.transferred_cycles + amount

ic0.call_peform<es>() : ( err_code : i32 ) =
if es.pending_call = NoPendingCall then Trap {cycles_used = es.cycles_used;}

// are we below the threezing threshold?
// Or maybe the system has other reasons to not perform this
if es.balance < es.env.freezing_limit or system_cannot_do_this_call_now()
then
discard_pending_call<es>()
return 1
or
es.calls := es.calls · es.pending_call
es.pending_call := NoPendingCall
return 0

// helper function
discard_pending_call<es>() =
if es.pending_call ≠ NoPendingCall then
es.balance := es.balance + MAX_CYCLES_PER_RESPONSE + es.pending_call.transferred_cycles
es.pending_call := NoPendingCall

ic0.stable_size<es>() : (page_count : i32) =
if |es.wasm_state.store.mem| > 2^32 then Trap {cycles_used = es.cycles_used;}
page_count := |es.wasm_state.stable_mem| / 64k
return page_count

ic0.stable_grow<es>(new_pages : i32) : (old_page_count : i32) =
if |es.wasm_state.store.mem| > 2^32 then Trap {cycles_used = es.cycles_used;}
if arbitrary() then return -1
else
old_size := |es.wasm_state.stable_mem| / 64k
if old_size + new_pages > 2^16 then return -1
es.wasm_state.stable_mem :=
es.wasm_state.stable_mem · repeat(0x00, new_pages * 64k)
return old_size

ic0.stable_write<es>(offset : i32, src : i32, size : i32)
if |es.wasm_state.store.mem| > 2^32 then Trap {cycles_used = es.cycles_used;}
if src+size > |es.wasm_state.store.mem| then Trap {cycles_used = es.cycles_used;}
if offset+size > |es.wasm_state.stable_mem| then Trap {cycles_used = es.cycles_used;}

es.wasm_state.stable_mem[offset..offset+size] := es.wasm_state.store.mem[src..src+size]

ic0.stable_read<es>(dst : i32, offset : i32, size : i32)
if |es.wasm_state.store.mem| > 2^32 then Trap {cycles_used = es.cycles_used;}
if offset+size > |es.wasm_state.stable_mem| then Trap {cycles_used = es.cycles_used;}
if dst+size > |es.wasm_state.store.mem| then Trap {cycles_used = es.cycles_used;}

es.wasm_state.store.mem[offset..offset+size] := es.wasm_state.stable.mem[src..src+size]

ic0.stable64_size<es>() : (page_count : i64) =
return |es.wasm_state.stable_mem| / 64k

ic0.stable64_grow<es>(new_pages : i64) : (old_page_count : i64) =
if arbitrary()
then return -1
else
old_size := |es.wasm_state.stable_mem| / 64k
es.wasm_state.stable_mem :=
es.wasm_state.stable_mem · repeat(0x00, new_pages * 64k)
return old_size

ic0.stable64_write<es>(offset : i64, src : i64, size : i64)
if src+size > |es.wasm_state.store.mem| then Trap {cycles_used = es.cycles_used;}
if offset+size > |es.wasm_state.stable_mem| then Trap {cycles_used = es.cycles_used;}

es.wasm_state.stable_mem[offset..offset+size] := es.wasm_state.store.mem[src..src+size]

ic0.stable64_read<es>(dst : i64, offset : i64, size : i64)
if offset+size > |es.wasm_state.stable_mem| then Trap {cycles_used = es.cycles_used;}
if dst+size > |es.wasm_state.store.mem| then Trap {cycles_used = es.cycles_used;}

es.wasm_state.store.mem[offset..offset+size] := es.wasm_state.stable.mem[src..src+size]

ic0.time<es>() : i32 =
return es.params.time

ic0.certified_data_set<es>(src: i32, size: i32) =
es.new_certified_data := es.wasm_state[src..src+size]

ic0.data_certificate_present<es>() : i32 =
if es.params.sysenv.certificate = NoCertificate
then return 0
else return 1

ic0.data_certificate_size<es>() : i32 =
if es.params.sysenv.certificate = NoCertificate then Trap {cycles_used = es.cycles_used;}
return |es.params.sysenv.certificate|

ic0.data_certificate_copy<es>(dst: i32, offset: i32, size: i32) =
if es.params.sysenv.certificate = NoCertificate then Trap {cycles_used = es.cycles_used;}
copy_to_canister<es>(dst, offset, size, es.params.sysenv.certificate)

ic0.performance_counter<es>(counter_type : i32) : i64 =
arbitrary()

ic0.debug_print<es>(src : i32, size : i32) =
return

ic0.trap<es>(src : i32, size : i32) =
Trap {cycles_used = es.cycles_used;}

Changelog

0.18.7 (2022-09-27)

  • HTTP request API
  • Reserved principals

0.18.6 (2022-08-09)

  • Canister access to performance metrics
  • Query calls are rejected when the canister is frozen
  • Support for implementation-specific error codes for requests
  • Deleted call contexts do not prevent canister from reaching Stopped state
  • Update effective canister id checks in certificate delegations
  • Formal model in Isabelle

0.18.5 (2022-07-08)

  • Idle consumption of resources in cycles per day can be obtain via canister_status method of the management canister
  • Include the HTTP Gateway Protocol in this spec
  • Clarifications in definition of cycles consumption

0.18.4 (2022-06-20)

  • Canister cycle balances are represented by 128 bits, and no system-defined upper limit exists anymore
  • Canister modules can be gzip-encoded
  • Expose Wasm custom sections in the state tree
  • EXPERIMENTAL: Canister API for accessing Bitcoin transactions
  • EXPERIMENTAL: Canister API for threshold ECDSA signatures

0.18.3 (2022-01-10)

  • New System API which uses 128-bit values to represent the amount of cycles
  • Subnet delegations include a canister id scope

0.18.2 (2021-09-29)

  • Canister heartbeat
  • Terminology changes
  • Support for 64-bit stable memory

0.18.1 (2021-08-04)

  • Support RSA PKCS#1 v1.5 signatures in web authentication
  • Spec clarification: Fix various typos and improve textual clarity

0.18.0 (2021-05-18)

  • A canister has a set of controllers, instead of always one

0.17.0 (2021-04-22)

  • Canister Signatures are introduced
  • Spec clarification: the signature in the WebAuthn scheme is prefixed by the CBOR self-identifying tag
  • Cycle-depleted canisters are forcibly uninstalled
  • Canister settings in create_canister and update_settings. install_code no longer takes allocation settings.
  • A freezing threshold can be configured via the canister settings

0.16.1 (2021-04-14)

  • The cleanup callback is introduced

0.16.0 (2021-03-25)

  • New http v2 API that allows for stateless boundary nodes

0.15.6 (2021-03-25)

  • The system may impose limits on the number of globals and functions
  • No ingress messages towards empty canisters are accepted
  • No ingress messages towards raw_rand and deposit_cycles are accepted
  • A memory allocation of 0 means “best effort”

0.15.5 (2021-03-11)

  • deposit_cycles(): any caller allowed

0.15.4 (2021-03-04)

  • Ingress message filtering
  • Add ECDSA signatures on curve secp256k1
  • Clarify that the ic0.data_certificate_present system function may be called in all contexts.

0.15.3 (2021-02-26)

  • Expose module hash and controller via read_state

0.15.2 (2021-02-09)

  • The document is renamed to “Internet Computer Interface Spec”

0.15.0 (2020-12-17)

  • Support for raw Ed25519 keys is removed

0.14.1 (2020-12-08)

  • The default memory_allocation becomes unspecified

0.14.0 (2020-11-18)

  • Support for funds is scaled back to only support cycles
  • The ic0.msg_cycles_accept system call now returns the actually accepted cycles
  • The provisional_ management calls are introduced

0.13.2 (2020-11-12)

  • The ic0.canister_status system call

0.13.1 (2020-11-06)

  • Delegation between user public keys

0.13.0 (2020-10-19)

  • Certification (also removes “request-status” request)

0.12.2 (2020-10-23)

  • User authentication method based on WebAuthn is introduced
  • User authentication can use ECDSA
  • Public keys are DER-encoded

0.12.1 (2020-10-16)

  • Return more information in the canister_status management call

0.12.0 (2020-10-13)

  • Anonymous requests must have the sender field set

0.11.1 (2020-10-01)

  • The deposit_funds call

0.11.0 (2020-09-23)

  • Inter-canister calls are now performed using a builder-like API
  • Support for funds (balances and transfers)

0.10.3 (2020-09-21)

  • The anonymous user is introduced

0.10.1 (2020-09-01)

  • Forward-port changes from 0.9.3

0.10.0 (2020-08-06)

  • Users can set/update a memory allocation when installing/upgrading a canister.
  • The expiry field is added to requests

0.9.3 (2020-09-01)

  • The management canister supports the raw_rand method

0.9.2 (2020-08-05)

  • Canister controllers can stop/start canisters and can query their status.
  • Canister controllers can delete canisters

0.9.1 (2020-07-20)

  • Forward-port changes from 0.8.2

0.9.0 (2020-07-15)

  • Introduction of a domain separator (again)
  • The calculation of “derived ids” has changed
  • The self-authenticating and derived id forms use a truncated hash
  • The textual representation of principals has changed

0.8.2 (2020-07-17)

  • Installing code via reinstall works also on the empty canister

0.8.1 (2020-07-10)

  • Reflect refined process in README and intro.
  • ic0.time added

0.8.0 (2020-06-23)

  • Revert the introduction of a domain separator

0.6.2 (2020-06-23)

  • Fix meaning-changing typos in ic.did

0.6.0 (2020-06-08)

  • Make all canister ids system-chosen
  • HTTP requests for management features are removed

0.4.0 (2020-05-25)

  • (editorial) the term “principal” is now used for the id of a canister or user, not the canister or user itself
  • The signature of a request needs to be calculated using a domain separator
  • Describe the controller attribute, add a request to change it
  • The IC management canister is introduced

0.2.16 (2020-05-29)

  • More tests about calls from query methods

0.2.14 (2020-05-14)

  • Bugfix: Mode should be reinstall, not replace

0.2.8 (2020-04-23)

  • Include section with CDDL description

0.2.4 (2020-03-23)

  • simplify versioning (only three components), skip 0.2.2 to avoid confusion with 0.2.0.2
  • Clarification: reply field is always present
  • General cleanup based on front-to-back reading

0.2.0.0 (2020-03-11)

  • This is the first release. Subsequent releases will include a changelog.